掘金万亿级新兴市场,拆解中国企业数字化转型密码|创创锦囊

发布时间:2021-12-27 18:15 阅读次数:7538

创创导读

回望2021年,有人哀叹说一个时代已经过去,世界缺乏新的机会。但中国新经济的红利已结束?不,更大的创新和机遇才只是刚刚开始。 数字经济就是未来十年最重要的商业机遇。数字经济同时也是未来十年最确定的商业趋势。当下,数字经济发展对GDP增长的贡献率已经超过67%,成为带动我国国民经济发展的核心关键力量,未来,其价值还会进一步提升。 数字化已经成为各行各业创新的重要推动力。但受制于当前的技术水平、技术成本、人员素养等问题,数字化创新往往难以自证价值或真正实现“价值>价格”。 数字化是否可以提升价值,加速、普及?数字化创新是否有可以参考的范式?过去半年,36氪数字时氪发展中心,基于36氪连续数年在数字化创新案例观察,系统调研诸多行业,整理了一份研究材料。本期创创锦囊为你分享报告精华,希望对你有所启发。

回望2021年,有人哀叹说一个时代已经过去,世界缺乏新的机会。但中国新经济的红利已结束?不,更大的创新和机遇才只是刚刚开始。

数字经济就是未来十年最重要的商业机遇。数字经济同时也是未来十年最确定的商业趋势。当下,数字经济发展对GDP增长的贡献率已经超过67%,成为带动我国国民经济发展的核心关键力量,未来,其价值还会进一步提升。

数字化已经成为各行各业创新的重要推动力。但受制于当前的技术水平、技术成本、人员素养等问题,数字化创新往往难以自证价值或真正实现“价值>价格”。

数字化是否可以提升价值,加速、普及?数字化创新是否有可以参考的范式?过去半年,36氪数字时氪发展中心,基于36氪连续数年在数字化创新案例观察,系统调研诸多行业,整理了一份研究材料。本期创创锦囊为你分享报告精华,希望对你有所启发。

作者|翁丽君

来源|数字时氪

【36氪数字时氪发展中心】,是36氪旗下数字化研究及服务平台,致力于“记录中国产业故事,推动全球数智发展”,目前已涵盖新闻资讯、产业研究、行业智库、六大社群、数字化创新课程、沙龙活动等产品及服务,希望为数字化相关产业提供一站式创新服务。目前,数字时氪发展中心代表性产品包括“36氪ToB 下午茶”系列活动,旨在聚焦数字化转型一线从业者、学者、投资人和分析师等专家, 聚焦数字经济和企业数字化相关的行业热点话题,解码数字化转型的增长密码。

【36氪产业发展研究中心】有分析师30人左右,研究、报道范围涵盖ICT、企业服务、SAAS、大数据、人工智能、数字化创新、安全、金融科技、教育科技、物流科技、B2B、机器人、物联网、半导体、商业航天、ARVR、新能源产业、医疗健康、生物医药等与数字化相关领域与产业。

每年,【36氪产业发展研究中心】的分析师团队会接触大约8000家左右的数字化相关企业。一般会选择其中的2000-4000家公司持续跟进研究。过去四个月,我们系统调研了其中约600家数字化相关的应用方、技术供给方、渠道方,希望探讨中国数字化创新的各种可能性,寻找中国数字化创新的可能范式,找到那些让数字化的星星之火可以燎原的巨大推力。

经过调研,我们认为:

1、中国加速数智化,政策推动是此前行业发展的重要推动力量

以1981年的会计信息化为起点,到2010年中国企业完成全面信息化,政策对中国企业的数字化起主导作用。包括首先在政府的提倡下,企业开始在会计中引入计算机系统;之后以票管税的税制改革,推动了用友、金蝶等会计核算软件的大量应用以及企业内部计算机的普及;再到2001年中国入世带动了中国企业在财务制度和市场机制上与国际接轨,促使大多数企业和政府机关在新世纪的第一个十年完成了管理软件信息化的建设。

2010年中国企业进入数字化阶段后,行业发展逐渐由政策主导转向市场主导。在移动互联网开始普及、TMT创业、流量经济兴起等客观需求的推动下,用户开始使用阿里云等公有云的计算能力,使企业的数据量呈爆炸式增长。

2016年开始,大量资本进入人工智能产业,推动企业加速数智化。短短数年间,人工智能在安防、金融、教育、医疗等行业有较为成熟的产品和应用,产业市场规模快速增长。

2、数字化创新的影响要素(一):价值驱动,合规>避险>增效>降本,合规避险为先验型价值,更容易驱动数字化创新

企业数字化的主要驱动力来自对企业对合规、避险、降本、增效四大价值的追求。其中合规主要涉及对外部法律法规和内部企业规范的遵循,避险主要涉及对人身、资产安全的潜在风险的规避,降本增效主要涉及企业在价值链各环节上收缩成本提升效益的需求。

四大价值需求中,我们认为企业的付费逻辑是合规>避险>增效>降本。相较而言,合规避险作为先验型价值,企业付费前已经基本能预见成果。而"降本增效"的价值往往需要在解决方案上线后稳定运营一段时间才能够体现。

合规避险更容易驱动企业数字化。一方面企业数字化负责人难以提供具体数据说服企业决策者为降本增效付费,另一方面降本增效也会带来如何处置冗余人力的问题,给企业实现精益管理增加新的障碍。这些都导致了降本增效的付费价值难以体现,也是阻碍企业数字化创新的因素。

3、数字化创新的影响要素(二):线上零售渗透率是影响数字化转型成功的最重要因素之一,线上零售渗透率高的行业数字化更有机会快速产生价值;

线上零售渗透率决定行业能否快速提升营收规模。较高的零售渗透率意味着企业需要有较为精准的用户洞察、较为成熟的线上渠道和运营经验、以及较为完善的柔性供应链,企业的创新影响可以迅速在销售端得到放大,从而更快产生价值。

数字化产生的商业价值反向推动了行业进行数字化转型。商业效益的存在为数字化转型提供了价值支撑,解决了数字化决策中最难的自证关卡,也可以帮助转型团队争取更多的资源。

通过调研我们也发现,各行业的线上零售渗透率与各行业的数字化程度呈高度正相关。ICT、金融、制造、零售等数字化程度较高的行业,其线上零售渗透率也相应较深。而对于钢铁、能源和化工等数字化程度较低的行业,其线上零售渗透率基本较低。

4、数字化创新的影响要素(三):四大因素和四大红利;

资金充裕度、需求标准化、数字原生度和数字应用门槛,这四大因素决定了企业为数字化付费的能力,也决定了企业的数字化需求有多大的几率被满足。不同的数字化细分市场在这四点上的差异也决定了数字化解决方案供应商获得商业成功的几率大不相同。

在四大因子的基础上, 我们推论特定行业要享受数字化红利需满足四点要素,

•其一,GDP 占比高,产业利润率低,产业链冗长;

•其二,行业大体量玩家相对较多且成熟,市场集中度高;

•其三,依赖网络规模,有去中间化需求;

•其四,政策、行政力量对行业影响较大 。

满足四大红利要素的行业在推动数字化创新上兼具能力和动力。一则行业自身体量和行业集中度决定了可形成较大的市场规模,对数字化供应商存在吸引力;二则内在的去中间化需求和外部的政策力量形成足够力量驱动行业寻求数字化转型。

5、看好钢铁、建筑、碳中和、能源的数字化。

基于我们对数字化四大市场的划分和解析,我们预测钢铁、建筑、碳中和、能源的数字化可以在供需双方取得双赢的理想成效。

一则这些行业满足四大红利要素的标准,意味着数字化可以极大地赋能行业发展,为行业创造商业价值。

二则这些行业在资金充裕度、需求标准化、数字原生度和数字应用门槛四个衡量维度上都为数字化供应商的商业化收益提供了一定保障,因而对数字化供应商极具吸引力。

数字经济是未来十年最确定的商业趋势

本章我们将重点从以下几个方面进行阐释:

(一) 后疫情时代,数字经济正成为中国经济回暖的助力

2020年,一场全球规模的大疫情,无形中加速了全球数字化的进程。

中国经济已经完成了信息线上化、商品线上化、金融线上化、部分服务线上化,疫情明显加速“商业行为线上化”。以往,诸如办公、教育还只能在个别场景中实现线上化,此次疫情倒逼这些领域更多场景线上化,如,在线视频会议部分取代差旅,视频面试成为新招聘方式。可以看到,工业生产也正在线上化。一个具有代表性的场景是远程挖矿,2020年,国内多个地区试点了5G远程挖掘机。

2021年,后疫情时代,数字经济正成为中国经济回暖的助力。

根据信通院数据,2020年,我国服务业、工业、农业的数字经济渗透率分别达到40.7%、21.0%和8.9%。事实上,自2015年起,中国数字经济增速明显高于GDP增速。2020年中国数字经济市场规模达39.2万亿元,同比增长9.50%,远高于同期GDP增速约7.2个百分点,占GDP比重达38.6%,对经济增长的贡献率为116%。

数据来源:信通院《中国数字经济发展白皮书》,制图:36氪 数字时氪

数据来源:信通院《中国数字经济发展白皮书》,制图:36氪 数字时氪

数据来源:信通院《中国数字经济发展白皮书》,制图:36氪 数字时氪

数据来源:信通院《中国数字经济发展白皮书》,制图:36氪 数字时氪

数字经济是未来十年最确定的商业趋势。

十年前,数字化方向的大会讨论的重点还是“为什么要搞数字化”、“数字化的好处”。如今,数字化转型与创新正成为街头巷尾的热谈。

数字化与产业结合,产生前所未有的“数字化学反应”。信通院的数据显示,2018年,数字经济发展对GDP增长的贡献率达到67.9%,成为带动我国国民经济发展的核心关键力量。腾讯云的数据显示,2016年,互联网+数字经济指数每增长一个点,GDP就能增长1406.02亿元。

(二) 中国企业的数字化创新是内外因多重因素叠加下的必然选择

1、 招人难,用工荒,数字化成为必然选择

(1)11年间人力成本上升3倍,招人贵是企业共同痛点

据国家统计年鉴数据,2009至2019的11年间中国人均年工资从18199元升至53604元,人力成本上升近3倍。

IT人员薪资高,研发投入高是众多企业当下面临的一大难题。根据国家统计局数据,2020年全国信息传输、软件和信息技术服务业平均工资达到101281元,相较2009年的28166元,上升2.6倍,年均复合增长率为12.34%。

人力成本上升同样体现在制造业。根据国家统计局数据,2009年至2020年制造业人均工资上涨2.1倍,年均复合增长率为10.79%。

应届生薪资同样呈现出上涨趋势。据Boss直聘的应届生就业趋势报告,2018年应届生平均薪资为5218元,2021年上升至6112元,年均复合增长率为5.4%。

数据来源:国家统计局,制图:36氪 数字时氪

数据来源:BOSS直聘,制图:36氪 数字时氪

数据来源:国家统计局,制图:36氪 数字时氪

数据来源:国家统计局,制图:36氪 数字时氪

(2)老龄化影响下,用工荒问题或会进一步加强。

a 、从2022年起,即将迎来连续14年婴儿潮人群老龄化

近年来我国老年人口在数量和比例上都呈现快速增长态势。年轻劳动力不足,企业用工荒或会进一步加剧。降本增效之外,企业不得不利用数字化解决方案解决企业运营问题。

从2013年起,我国每年新增60岁以上老人数量都在800万-1000万。根据国家统计局数字,2019年老龄化人口比2000年增加近一倍,占比由7.0%升至12.6%。根据2020年10月的民政部新闻发布会数据,“十四五”期间预测全国老年人口将突破3亿。截至2019年底,约60%的一线新一线城市已步入深度老龄化,其中老龄化程度最高的上海60岁以上人口占比更高达35.2%。

从2022年起,即将迎来的是1962-1975年连续14年的婴儿潮(当时每年出生人口>2000万/年)人群迈入60岁,且增速会更快。

制图:36氪 数字时氪

数据来源:国家统计局,制图:36氪 数字时氪

b 、农民工老龄化近25%,已出现负增长,加剧用工荒

长久以来中国独特的农民工进城务工现象为我国大城市发展注入了源源不绝的基础动力,这些农民工在大城市扮演着非常重要的角色,也为我国制造业的发展带来了巨大的人口红利,然而,随着老龄化现象的加重以及农民工增速的放缓,随之而来的是劳动力成本的上升以及一线新一线服务的供给缺失。

我国农民工总量增速自2010年开始持续放缓,2018年首次跌破1%,与此同时,50岁以上的农民工数量和占比持续增加。根据国家统计局《2019年农民工监测调查报告》数据,中国农民工总量达到29077万人,同比2018年增加241万人,增长速度为0.84%,其中50岁以上农民工为7153万人(占24.6%,首次超过了21岁至30岁的年轻人的23.1%),同比2018年增长294万人,增速达到10.74%(远大于农民工总量的增速)。而在2020年全国农民工总量为28560万人,出现了自有统计以来的首次下降(比上年下降1.8%),其中外出农民工16959万人,下降2.7%;本地农民工11601万人,下降0.4%。

c、部分行业人才需求大于供给,出现用工荒

在以制造业为代表的诸多行业,人才需求大于供给、用工荒已出现多年。根据人社部《2021年第三季度百城市公共就业服务机构市场供求状况分析报告》,2021年第三季度,市场需求大于供给,用人单位通过公共就业服务机构招聘各类人员约402.4万人,进入市场的求职者约263.5万人,求人倍率约为1.53,同比上升0.13。从供求对比看,2017年四季度以来,求人倍率连续保持在1.2以上的高位,呈现持续上升趋势。

随着年轻劳动力进入职场,往往不愿意从事自由度较低、价值感低的劳动密集型行业,包括建筑业、制造业等行业均出现了不同程度的用工荒。

2 、公司运营成本上升,企业需要利用数字化降本增效,提升管理精度

(1) 原料成本上升

大宗商品作为工农业生产与消费中大批量买卖和使用的原材料的物质商品,其加权后的综合价格指数反映了经济活动中的原材料价格走势。根据商务部数据,涵盖能源、钢铁、矿产品、有色金属、橡胶、农产品、牲畜、油料油脂、食糖等9大类26种商品的中国大宗商品价格指数从2006年7月的99.4点上升至2021年10月的187.28点,15年间上涨了88%。

数据来源:中国物流与采购联合会,制图:36氪 数字时氪

以生产中最为重要的原材料,煤炭、钢铁为例,近年来均呈现出大幅上涨。根据万得数据,动力煤价格由2015年427元/吨上升至2021年1031元/吨,涨幅141%,炼焦煤价格由2015年818元/吨上升至2021年2531元/吨,涨幅209%。根据钢联数据,螺纹钢价格由2015年2781元/吨上升至2021年11月4876元/吨,涨幅为75%。

(2)企业生产运营成本上升

生产环境搭建之外,生产的运维也是企业运营成本的重要支持。当前,软硬件的运维成本也在不断上升。在硬件运维方面,根据中国工程机械工业协会资料,2020年工业机械后市场规模已达千亿级。软件运维方面,根据前瞻产业研究院预测,2020年我国中国IT运维服务市场规模将达到2690亿元左右。

数据来源:前瞻产业研究院,制图:36氪 数字时氪

(3) 企业仓储、流通成本上升, 企业成本持续走高

物流、仓储成本过高,一定程度上阻碍行业发展,降低企业竞争力。

中国社会物流成本居高不下,与GDP的比率一直保持在18%左右,以美国为代表的发达国家这一数据仅为8%—10%。数据显示,2012 年中国社会物流总费用中,管理费用占12.3%,高于美国,后者平均水平在3.8%左右,运输费用占52.5%,低于美国平均水平,后者为63%左右。中国物流成本构成与发达国家有一定的差距。

中国物流仓储地产多以多年租赁方式对外提供服务,近年来,仓储成本不断走高。根据物联云仓数据显示,2018年12月全国30个城市仓库平均租金为26.80元/㎡·月,2021年10月全国32个城市通用仓库平均租金为28.13元/㎡·月,涨幅为4.96%。

数据来源:中国物流与采购联合会,制图:36氪 数字时氪

3、“小单快返”模式或成各行业常态,催生柔性供应链需求

随着电商渗透率的提升,原有的"先大规模生产后层层分销"的传统供应链模式 已经显现弊端,响应慢,库存高。

服装是最早显示出这一趋势的品类。服装电商的渗透率渠道从2011年的14%提升至2016年的37%,有竞争力的服装企业必须能够实现"更多款式、更快周转、更优质量、更低价格"。这就导致不仅服装品牌给工厂的订单被拆解成更小单元,产品的上新周期和销售周期也变得更短。传导到供应链上,企业需要拥有能够快速推陈出新,实现小批量、多款式、多批次生产的柔性供应链(即"小单快反"),且要质优价廉。

当下,小批量、多批次、快速交货的“小单快反”模式也在向各行业蔓延。诸如小家电、3C数码行业均已呈现类似的趋势。

以小家电为例,当前,大部分小家电品类线上零售量占比已超过60%。以全球知名的小家电代工厂新宝为例,相关信息显示,目前公司从谈判意向到交货周期一般仅为30~40天。

当电商的渗透率达到一定程度后,"多快好省"的需求就会催生精准的用户需求洞察和供应链柔性生产。

数据来源:商务部,制图:36氪 数字时氪

4 、数据成为企业和国家最重要的资产

(1) 数据成为企业最重要的资产

数据如今已经成为企业最重要的资产之一,且重要性不断提升。随着大数据、人工智能等技术的成熟,数据的变现也逐步成熟。

数据的经济价值不断显现。基于数据的数字广告业务是最成熟的变现方式之一,过去二十年,已经培养出千亿营收的公司。以代表性公司为例,2020年,百度营收为1071亿元,阿里巴巴为5097亿。

当前数据资产的价值并未完全显现。信通院调研结果显示,企业运营中的数据只有56%能够被及时捕获,而这其中,仅有57%的数据得到了利用,43%的采集数据并没有被激活。也即仅有32%的企业数据价值能够被激活。

数据流通不足,原因有三,数据权属不明、数据计量困难、数据交易不畅。

首先,明确数据权属是数据流通的前提,但目前在数据权利主体以及权力分配上存在诸多争议。

其次,缺乏成熟的数据资产估值方法。

再次,数据交易市场尚未成熟,缺乏信任机制和良性互动的数据交易生态体系。

数据应用不足。打通数据孤岛,形成实时动态的数据反馈,并将数据反馈结果应用到生产决策等公司治理活动中,是数据的生产力所在。根据数据显示,仅有2%企业完成基于历史和内外部数据进行多业务场景的预测,而只有不足1%企业做到了通过数字大脑完成资源调配和持续性优化。

未来,随着相关技术的成熟,数据的价值将会被进一步挖掘,数据经济的价值将会经一步显现。

(2)数据已经成为市场经济要素和战略资源

国家层面对于数据的重视程度也不断提升,当前,数据已经上升到国家战略资源层面。

以美国为例,近年来美国政府对数据的战略规划等级也在不断提升。2012年美国发布《数字政府战略》,将政府开放数据作为电子政府发展的重要支撑。2019年12月23日,美国白宫行政管理和预算办公室发布《联邦数据战略与2020年行动计划》,其核心目标是“将数据作为战略资源开发”。

近年来,我国对于数据的重视程度也不断提升,已将数据上升到生产要素的层面。

2016年3月《十三五规划纲要》正式提出实施国家大数据战略,国内大数据产业开始全面、快速发展。2020年4月9日,中共中央、国务院发布《关于构建更加完善的要素市场化配置体制机制的意见》,将数据与土地、劳动力、资本、技术并称为五种要素,提出加快培育数据要素市场。5月18日,中央在《关于新时代加快完善社会主义市场经济体制的意见》中进一步提出加快培育发展数据要素市场。

5、数字化是中国公司弯道超车的时代机遇

曾经,在讲求规模效应的产业,超越海外强者是一件不容易的事情;在讲究“生态”的信息领域,追赶全球IT大公司是一件难以想象的事情。现在,云计算、移动互联网时代,服务与终端也可以重新来做一遍,To B的生意, 中国公司都有机会重新做一遍,中国公司正迎来百年一遇的弯道超车机会。

(1) 中国数字经济基础设施建设不断成熟

云是数字经济最重要的支撑技术。虽然相比于美国,中国的云计算行业起步较晚,但随着中国ICT产业的蓬勃发展,中国已经成为云服务最重要的全球市场之一。根据IDC统计口径,2016-2020年,中国公有云服务市场规模稳步扩大,2020年达到193.8亿美元。

数据来源:IDC,制图:36氪 数字时氪

以大数据、移动互联网、云计算、人工智能等技术为代表的数字技术浪潮造就的移动互联网时代、云计算时代,为中国公司弯道超车创造了难得的机会。

大数据方面,截止2021年9月17日,全球大数据第一大技术来源国为中国,其大数据专利申请量达到254887项,占全球大数据专利总申请量的38.55%;其次是美国,美国大数据专利申请量占全球大数据专利总申请量的34.01%,二者合计占比超过70%。

同时,中国和美国是大数据相关论文发表最多的国家,2020年分别发表论文 18216 篇和 16241 篇,占论文总量的 28.14%和25.09%,遥遥领先于其他国家。

人工智能方面,2019年中国发表的AI论文占比已经增加到28%,超过了欧洲的27%。这也是中国发表的AI论文数量首次超过整个欧洲,雄踞全球第一,而美国仅占到全球论文发布内容的17%。

在专利申请方面,百度、腾讯、阿里巴巴等互联网企业无论在专利申请量和授权量中都名列前茅,华为、浪潮等信息技术制造业企业体现了雄厚研发实力。

数据来源:工信部《2020人工智能中国专利技术分析报告》,制图:36氪 数字时氪

(2) 14亿人口的中国市场,企业级应用正在迎头赶上

随着数字基建技术的完善,企业上云的速度也在加快,同时数字技术商业化应用的加深,针对企业高效管理的企业级应用市场也同样迎来快速爆发期。根据艾瑞咨询数据,中国企业级saas市场一直处于高速成长。

数据来源:艾瑞咨询,制图:36氪 数字时氪

中国加速数智化,政策推动

是此前行业发展的重要推动力量

(一)中国企业的数字化历史,大致可以分为如下5个阶段,当前已经进入数智化阶段。

具体来说,

1、会计信息化阶段(1981年至1994年)

1981年8月,在财政部一机部和中国会计协会的支持下,在长春召开了“财务、会计、成本应用电子计算机专题讨论会”,第一次正式提出了“电子计算机在会计工作中的应用”的问题,也标志了会计信息化的开始。这一阶段企业信息化初初萌芽,会计信息化给企业带来了明显的数据处理效率提高,但效益不明显。

2、财票税一体化(1994年至2001年)

1994年我国开始实行以票管税的税制改革,同时在税收征管模式上,要求“以计算机网络为依托,集中征收,重点稽查”,在信息化支持下,对税源实施全方位、全过程监控。这一改革从政策端推动了用友、金蝶等会计核算软件的大量应用,以及企业内部计算机的普及。

3、全面信息化(2001年-2010年)

2001年中国加入世贸组织,多重因素加持下,大多数企业和政府机关完成了管理软件信息化的建设。这一阶段,中国计算机技术的普及和发展,计算机人才的大量培养,同时受入世影响,中国企业财务制度和市场机制也逐渐向国际化靠拢。期间,国外的软件公司微软、Oracle、SAP等完成了本土化工作,产品在开放性和通用性方面做了许多改善,中国市场也成为这些美国信息化公司最重要的海外市场。

4、企业数字化(2010 年到2016年)

这一阶段,大厂进军云计算,用户开始使用云计算能力。移动互联网开始普及,加之TMT创业、流量经济兴起,企业的数据量呈爆炸式增长。这一阶段,数字营销等技术开始普及。

5、企业数智化(2016 年开始)

这一阶段4G、大数据、人工智能技术开始大规模商业化应用。以2016年Alpha Go战胜李世石为标志性起点,互联网巨头加速入局,人工智能产业市场规模迎来爆发性增长。以计算机视觉、自然语言、生物识别、语音识别等技术成熟度更高的技术为代表,人工智能在安防、金融、教育、医疗、交通、零售、广告营销、农业、机器人、商务服务等行业有较为成熟的产品和应用,中国企业开始进行数智化创新与再造。

制图:36氪 数字时氪

(二)中国的数字化起步受政策刺激,发展受商业利益驱动

从上文数字化的五个发展阶段可以看到,政策在数字化初期扮演了重要的推动作用。

1994年以票管税政策的出台,可以看作是中国信息化的起点。财税合规,至今都是企业信息化、数字化建设的重要推动力量。当下一二线城市开始采用的数字化报销方案,底层基础也是电子发票制度的普及与推广。

加入WTO后,中国企业财务制度和市场机制也逐渐向国际化靠拢,成为中国大规模付费建设信息化系统的起点,中国公司开始学习欧美公司基于信息化的管理理念。接受WTO成员国奉行的共同政策,获得国际订单,打开国际市场,又反向促进了中国公司接受欧美信息化管理理念及工具。

随着云与移动互联网时代的到来,中国的数字化真正起步,这一时期发展主要受商业利益驱动。

基于数据的互联网、移动互联网带来了前所未有的商业机遇。人们发现,数据不是负担,而成了一种生产资料,可变现,可促进研发、生产、销售各个环节的效率提升。互联网、移动互联网时代的成功公司,几乎都是“数字广告平台公司”,其商业上的成功,也推动其他行业思考进行数字化创新。

(三)数字原生度高的行业,数字化水平相对较高

纵观中国企业的数字化进程,因行业不同,数字化的程度也略有差异。

整体来看,数字原生度高的行业,数字化水平相对较高。这些数字原生度高的行业,数字技术在流程、交易和交互等商业模式各维度保持较高的渗透程度。

比如信息通讯行业,本身自带数字化基因,在组织架构、客户关系管理、制造执行系统、营销体系等都是基于数字生发构建的。

企业基于日常生产运营而产生可采集的数据,这些数据主要存储在云端的数据库中。企业通过大数据、人工智能技术对数据进行挖掘,从而产生可用于指导企业精益生产运营的数据信息或数据价值,通过应用产生商业价值。

可以看到,不同行业可采集到的数据量不同,各行业的数据特性、对人工智能技术的应用率导致挖掘程度也不一致。随着企业可采集的数据量增多,大数据、人工智能等技术的发展,数据挖掘程度也随之加深。

制图:36氪 数字时氪

基于这一逻辑,我们对几个有代表性的行业进行了数字化价值的测算。

我们选取了数据量作为横坐标,越往坐标轴右侧代表行业数据量级差异大。测算的依据主要为云的用量、数据库的用量。我们选取了数据挖掘的程度作为纵坐标,越往上端代表挖掘程度越高,为此我们选择了以ERP、人工智能等数据挖掘技术作为评估的重要指标。

基于中国信通院《数据库发展研究报告》、腾讯《数字化转型指数报告2021》、国信证券的《软件与服务行业数字浪潮之产业数字化:全析工控数字化,从ERP到车载智能》、IDC联合浪潮发布的《2020-2021中国人工智能计算力发展评估报告》等报告数据,我们对几个代表性行业的数据量和挖掘度进行如下量化:

制图:36氪 数字时氪

(四)各行业造血能力不同,为数字化付费的优先级也存在差异

各行业的自身造血能力不同。各行业的体量、产值利润率、集中度不同,决定了企业为数字化付费的意愿度和能力存在差异。以ICT行业为例,其利润空间和行业集中度明显超过其他行业,意味着这个行业内的企业理论上有更深厚的资金实力为数字化付费。

各行业为数字化付费的优先级也存在差异。在有限的数字化预算限制下,企业只会为具有迫切性的最优先价值需求付费。以零售行业为例,在合规、避险、降本、增效四项价值中,其对增效的需求应是远远大于其他三者。不过,企业为降本增效等后验价值的付费意愿度不高,从而导致其数字化的步伐相对落后。

此外,政策补贴力度有时候也在一定程度上会影响数字化的进度。行业所处国家战略层级、区域产业结构的不同,导致各行业得到的政策扶持也大相径庭。以碳中和产业为例,为加速钢铁、石化、电力等相关行业的节能减排,各地相继出台了不同政策对当地相关企业进行扶持。

制图:36氪 数字时氪

数据来源:国家统计局、公开数据,制图:36氪 数字时氪

(五)数字化建设的程度,也在于企业的战略选择。

制图:36氪 数字时氪

从企业的内部是否做好准备迎接数字化、如果进行数字化企业外部可能带来的机遇和风险,内外两个层面进行SWOT分析,确定企业可能进行的战略选择。内部能力主要考虑资金充裕度和数字化相关的能力水平,包括数字文化、基础设施和技术人才;外部因素主要考虑数字化带来的潜在机遇和威胁可能产生的动力和阻碍。

1、当企业内部数字化能力水平较高,且数字化可能给企业带来更多机遇时,企业有更多动力拥抱数字化。

比如金融企业,内部数字基建较为完善,且数字化有利于其触达更多用户,扩大市场。信息通讯公司作为数字原生企业,在内部能力上有绝对优势,而在外部满足数据合规监管,可以令其在同业竞争中赢得先手优势。因此,在内部能力优势和外部机遇的叠加下,金融和信息通讯企业的转型步伐基本大大领先。

当数字化带来的业务或管理模式改变可能对行业其他关联方造成负面影响时,企业转型将面对巨大阻力。

比如快消企业,在试图利用数字化做到原材料供应链和销售渠道数据透明时,因直接触及到上下游企业的利益,可能面临转型无法落地、甚至产销两端被抵制的风险。

生产环节繁杂且技术高深的企业,数字化需要更多的时间和人力成本,才可能引发深层改变。

比如钢铁石化企业,产业链冗长,数据孤岛众多,数据流通难度大,产业链上下游数据串联形成的价值难以凸显,而现有的解决方案还不足以破解这一难题。

当新技术使企业产生技术和人力负债,在同后来者的竞争中处于劣势,变相削弱企业内部能力,导致企业转型步伐延滞。

比如,2003年第二波电商浪潮的到来,引发了传统零售业从线下实体门店变成线上商城的模式改变,降低了市场后来者的准入门槛,导致行业竞争加剧。而这一过程中,零售业的传统企业转型步伐也大大延后。

数字化创新的影响要素(一):

价值驱动数字化转型:

合规>避险>增效>降本

(一)价值驱动数字化转型:合规>避险> 增效>降本

企业的数字化转型动力源于其获得发展增量的渴望。目前而言,驱动企业寻求转型的主要有合规、避险、降本和增效四大因素。

1、合规

合规,尤其是外部合法合规是企业发展的最低要求。

主要分为内部合规和外部合规。合规,顾名思义是企业行为需要符合一定标准。内部合规的标准是公司的规章制度,外部合规则是基于国家法律法规的要求。

(1)外部合规合规需求涉及企业的方方面面,而随着不同行业相关法律的出台,在不同行业合规需求也有不同变种。

目前来看,企业涉及的外部合规需求包括几大类。

•生产端:质量合规、生产安全合规、排放合规

•管理端:财税合法、数据合规、人力合法、采购合法

•销售端:竞争合规

针对不同的合规需求,往往会产生相应的数字化解决方案。目前看,最常见的合规要求包括生产安全合规、财税合法、人力合法等。

生产安全合规,在不同的行业,根据生产环境的不同各有合规要求。工厂作为制造业中的最小作业单元,也是最为常见的生产环境。《中华人民共和国安全生产法》、《消防法》不仅要求企业为员工提供安全的生产工作环境,还需要企业为员工提供安全操作的相关培训。而在建筑、采矿等行业,针对工地、矿山等生产环境,《中华人民共和国建筑法》《中华人民共和国矿山安全法》《建设工程安全生产管理条例》等法律法规也各有其合规要求。

财税合法,主要需遵守《公司法》、《税法》、《劳动法》等法律法规,既涉及到企业自身的财务报表制作、财务信息的公开、企业所得税的申报,也包括企业为其所属员工进行的收入和税务申报。

人力合法,主要涉及到《劳动法》和《公司法》对于雇佣员工的要求以及员工合法劳动权益的保护,比如员工是否允许在所在地工作、员工是否取得合法劳动所得、员工是否存在同业竞争禁止协议等等。

数据合规是近年来的新趋势。随着数据在国家战略层面的重要性不断提升,保护数据安全的法律法规也不断出台。继《网络安全法》后,2021年又相继实施了《数据安全法》和《个人信息保护法》,中国企业的数据合规监管无疑上升到了一个新的台阶。根据IDC最新预测,2021年中国网络安全市场投资规模将达到97.8亿美元,并有望在2025年增长至187.9亿美元。

(2)内部合规

企业为了长久健康经营,往往会在国家法规允许的范围内制定企业内部规定。企业内部的合规管理,往往也是推动企业信息化、数字化建设的一种动力。企业内部的合规需求主要包括几大类:

•保密合规:主要涉及商业机密的保护,包括产销策略、客户名单、货源信息等商业信息,和生产配方、工艺流程等技术资料。

•生产安全合规:主要涉及企业内部的生产安全操作守则

•廉洁合规:主要涉及采购、销售、财务等部门的日常业务

2、避险

避险,针对的是企业的日常运营过程中可能产生风险的部分,风险导致的结果分为可见与不可见两类。可见的结果包括人身安全和财产安全的损害,不可见的结果可以是对商业信誉、专利、商标权、著作权等无形资产的侵害。

任何时候,企业对避险的需求不言而喻。一般而言,企业的避险需求分为几类。

•涉及人身安全的避险需求和生产安全合规有高度重合,正因为是等级最高的风险,在法律层面给予规范监管,也是应有之意。

如煤矿开采行业,安全事故频发。2020年全国煤矿发生事故123起,死亡228人,2021年仅上半年已发生27起煤矿安全事故,死亡49人。将云计算、大数据、5G、物联网、机器人等新一代信息技术与矿山生产过程深度融合的智能矿山,有望成为矿山生产安全的有效解决方案。

•涉及资产保全的避险需求,最常见的是针对生产作业环境下出现的盗损,比如办公环境中存量现金、硬件配置等动产的盗损,以及零售业中门店货品的盗损。根据公开数据,2016年中国零售盗损额高达1,810亿元。

一些特殊的行业,对于资产安全的避险有更严格的要求。比如金融行业,在保障客户的资产安全的同时,也需要规避由于欺诈和信用风险造成的逾期、骗贷、坏账。据统计,中国平均每年由于网络安全问题造成的损失高达600亿美元。保险行业同样是经济犯罪的重灾区,2020年保险诈骗类涉刑案件已达保险业案件总量的90%。而在珠宝、古玩、艺术品收藏等行业,既涉及到赝品风险,又必须考虑真品被盗的风险。区块链、NFT(非同质化通证)、身份认证等数字技术有望提供针对这些行业痛点的解决方案。

•涉及到无形资产安全的避险需求,包括前期的权利授予和遭侵害后的权利救济,因此与法律救助息息相关。随着我国对知识产权的愈加重视,专利的申请量和专利诉讼的赔偿额度都有了大幅提升。

3、降本

由各行业转型数据可以看出,数字化在降本方面作用明显。

比如,电子合同应用可实现传统纸质合同盖章流程由原先的至少一天,提升为实时签署,而在线化流转可由原先需2-3天寄送时间提升为实时签署与签收。费用成本上,以法大大为例,单次合同费用在3-6元,而传统纸质合同从打印到寄送,每份合同成本在15-28元,加上纸质文件的人力成本和仓储费用,数字化的降本空间明显。

一般而言,企业的降本需求可分为几类。

•采购端:主要涉及供应链管理,降低采购成本

•生产端:主要是通过自动化、智能化减少人工及能耗,以及通过预测性维护或自动运维降低维修成本

•管理端:主要涉及通过在线办公等企业管理应用实现流程审批自动化,提高人效

•销售端:打通分销渠道的各环节,使渠道透明化,降低销售成本

目前看,最常见的降本要求还是集中在采购成本、生产成本、销售成本。

4、增效

缺少可衡量的业务价值和ROI提振的软件产品,在企业内部甚至连立项都困难。

一般而言,企业的增效需求体现在营收增加或者利润提升上,或是通过各环节的效能提升,提高企业的净利润率;或是获取更多客户,提高销售额。按价值链上所处环节不同,可分为以下几类:

•采购端:主要通过供应链管理,提升采购效率

•生产端:主要是通过自动化、智能化提高产能,以及提高产品合格率

•管理端:与降本需求类似,通过云端会议、HRM等企业管理应用实现高效协作和招聘提效

•销售端:通过数字化洞察,拓展客户端,提高销量

5、总结:合规>避险> 增效>降本

一直以来“降本增效”“开源节流”都是很多企业及案例宣传的点,但实际当中,为合规、避险的实际付费能力很可能是优于降本、增效的。

这是因为,合规避险两个需求是先验的,企业上线这类数字化解决方案时,基本就意味着可以解决问题。"开源节流"、"降本增效"都是后验的,往往需要在解决方案上线后稳定运营一段时间,才能够看到效果。

这也是很多企业数字化建设负责人的困扰。

其一,降本增效的成效无法保证,巨额投入可能无产出,在数字化投入普遍偏低的情况下,进一步阻碍企业为之付费;

其二,缺乏精细维度实时、正确反映降本增效类解决方案带来的价值,企业无法衡量投入产出比;

其三,企业对于降本往往并不迫切,数字化即便降低人力成本,如何处理冗余的人力又变成新的问题。因此在保持现有人力成本和增加成本进行转型之间,企业往往选择保守策略。

短期内,这一问题无好的解决方案。因此,往往是需要企业决策者自上而下的给予数字化建设支持。一则决策者的权威性有利于数字化的推行。转型中的冲突往往是激烈且不可避免的,加之缺乏充足的论据支持,必然会遭遇反弹,因此必须依靠决策者的权威去推动转型落地。二则,决策者的意志跟转型的强度呈高度正相关,只有决策者坚定不移的支持、追踪数字化转型进度,数字化才有可能渗透、深入到企业自上而下的各个层面。

(二)从企业内部的角度来看各部门合规、避险、降本、增效的需求

从下图可以看到,合规避险需求多集中在创造价值的部门,且具有单部门多需求的特点。

相比之下,增效降本需求更为分散,基本遍布各个部门,且存在跨部门协作的特征。

这些差异也导致了企业的付费优先级不同。首先在企业内部而言,创造价值的部门需求会优先得到满足。其次,当出现多部门联合协作时,由哪个部门付费同样会产生争议,而且跨部门协作项目往往需要更长的周期才能出现成效,甚至无法产生成效。

制图:36氪 数字时氪

制图:36氪 数字时氪

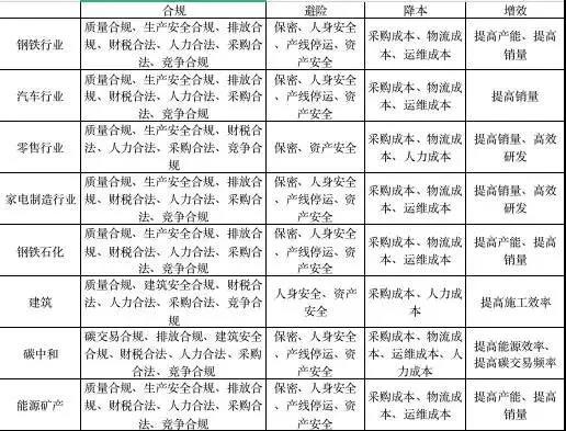
(三)从行业的角度来看各行业的合规、避险、降本、增效的需求

1、 各行业的合规、避险、降本、增效需求

从行业特性来看,合规避险需求大的行业生产过程中往往都涉及到人身安全,尤其是重工业和制造业。原因在于,涉及人身安全的生产环境往往更为复杂,且需要运用到众多的大型机械设备,从而牵涉到的法律法规和专业技术也十分繁杂,自然导致了众多合规避险需求的产生。

降本增效需求基本出现在劳动力密集的行业,比如建筑、零售。某种程度上,数字化的作用就在于替代大量低技能的重复劳动,而这种情况在建筑和零售行业则十分常见。

制图:36氪 数字时氪

2、资金充裕度影响数字化建设的投入

当前数字化创新的投入居高不下。这从CIO的预算可见一般。

资金的充裕程度影响数字化创新的意向。

我们认为,最先通过数字化的创新,吃到红利行业大致需要具备以下几个条件:

•(1)GDP 占比高,产业效率低,产业链冗长

•(2)行业大体量玩家相对较多且成熟,市场集中度高

•(3)依赖网络规模,有去中间化需求

•(4)政策、行政力量对行业影响较大

这也与“资金的充裕程度影响数字化创新的意向”的观点判断相一致。

当我们把资金的充裕程度—— 产业在GDP的占比、产业的平均利润率作为重要的分析指标,结合各行业的合规、避险、增效、降本的具体需求,我们认为:资金量越充足,价值需求优先等级越高的行业,数字化进程更快,也更有可能取得成功。

(四)北方地区看重合规避险,长三角地区以降本为先,珠三角更注重增效

不同地区的价值需求不同。根据我们的调研信息整理,北方地区看重合规避险,长三角地区以降本为先,珠三角更注重增效。

这种差异一定程度上与地区产业带有关。北方地区是中国传统重工业地区,钢铁、石化、机械等行业集中在辽中南工业基地和京津唐工业基地。受重工业特性影响,合规避险是北方地区多数企业的首要考虑。

长三角地区是传统的服装纺织等为代表的轻工业产业集中地,批发与零售行业历史悠久,且中小企业众多,行业多为完全竞争状态,利润空间较小,因此降本的需求较为旺盛。

珠三角产业以轻工业为主,家用电器、消费类电子、纺织服装均位居全国前列,尤其是电子工业的产值占全国20%,是全球电子工业品的最大出口基地之一,以出口经济为主,更看重新增订单与营收。

数字化创新的影响要素(二):

线上零售渗透率是影响数字化转型成功的最重要因素之一,线上零售渗透率高的行业数字化更有机会快速产生价值

我们在做了大量的相关性的验证得出的一个结论,线上零售渗透率与数字化创新的相关性非常高。

这是因为,线上零售渗透率高意味着企业有机会跟用户直接接触,在这个接触的过程当中,需要精准的洞察用户需求,快速的提供用户想要的产品,同时意味着对柔性供应链可能有比较高的需求。较高的零售渗透率也意味着企业有较为成熟的线上渠道和运营经验,企业的创新影响可以迅速在销售端得到放大,从而更快产生价值。

数字化产生的商业价值则反向推动了行业进行数字化转型。商业效益的存在为数字化转型提供了价值支撑,解决了数字化决策中最难的自证关卡,也可以帮助转型团队争取更多的资源。

通过图表对比验证我们可以发现,各行业的线上零售渗透率与各行业的数字化程度呈高度正相关。ICT、金融、制造、零售等数字化程度较高的行业,其线上零售渗透率也相应较深。而对于钢铁、能源和化工等数字化程度较低的行业,其线上零售渗透率基本较低。

数据来源:商务部,制图:36氪数字时氪

数据来源:麦肯锡,制图:36氪数字时氪

数字化创新的影响要素(三):

四大因素和四大红利

基于我们的调研,我们认为,数字化创新主要受四大因子与四大红利要素影响。

具体来说,四大因子决定了企业为数字化付费的能力,也决定了企业的数字化需求有多大的几率被满足。从数字化供应商角度而言,四大因子影响着厂商取得商业成功的几率。

在四大因子的基础上, 我们推论特定行业要享受数字化红利需具备四点要素。

•一则行业自身体量和行业集中度决定了特定行业的数字化需求可形成较大的市场规模,对数字化供应商存在吸引力;

•二则行业内在的去中间化需求和外部的政策力量可以形成足够动力,驱使行业寻求数字化转型。

(一)四大因子

数字化解决方案供应商在面对不同的数字化细分市场时,商业成功的几率大不相同。有鉴于此,我们对数字化市场按照以下标准进行分层。

可用资金量:企业经营产生的利润(产业体量、利润率)、政策补贴

需求强烈度包括需求标准化、数字原生度、数字应用门槛三个维度。

•需求标准化:目标行业集中度越高,产品可满足的市场规模越大,需求标准化程度越高

•数字原生度:商业模式与数字化相关性越强,数字化人才越多,原生度越高

•数字应用门槛:业务数字化的技术难度越大,应用门槛越高

(二)四大红利要素

最先通过数字化的创新,吃到红利行业大致需要具备以下几个条件:

•1、GDP 占比高,产业效率低,产业链冗长

•2、 行业大体量玩家相对较多且成熟,市场集中度高

•3、依赖网络规模,有去中间化需求

•4、政策、行政力量对行业影响较大

上文已经提过这四点对数字化创新的影响,这里我们就不再赘述。

(三)市场分层:潜力市场、新兴市场、成长市场、成熟市场

依据这四大维度,我们将市场分为潜力市场、新兴市场、成长市场、成熟市场。

从价值需求层面,我们将整个数字化市场分为上下两个部分,斜线上方的行业更为注重合规避险,反之,斜线下方的行业更注重降本增效。

成熟市场,这一市场的行业资金量充裕,且基因中带有强烈的数字浓度,企业自主产生的数字化需求。如金融和信息通讯等信息密集型行业的企业,因具有数字化原生因子,因此企业具有强烈的自发性推进数字化转型。

成长市场,资金量相对充足,但数字原生度低,需要供应商主动发掘客户需求。这部分的厂商竞争也最为激烈,规模最大。

新兴市场,资金量低,但是企业基于自身的数字原生度,有一定动力和需求进行数字化,且随着市场的发展,资金量在上升。

潜力市场,待开发的市场,但是资金量低,供应商进入该市场的动力不足。比如低利润率的农业,企业数字建设普遍还停留在信息化阶段。

制图:36氪 数字时氪

可以看到,大多数行业处于成长市场,能源、钢铁、石化等行业的体量基本属于中上游水平。且成长市场中受合规避险价值驱动的行业,数字化水平仍相对落后。结合之前的价值等级影响付费意愿的结论,我们认为这一部分行业具备相当可观的数字化市场前景。

新兴市场的交通和医疗行业,资金量随着市场的发展而上升,且合规避险需求高,亦有望成为数字化的掘金之地。

成熟市场的ICT和金融行业,凭借自身的强驱动力已经先行享受到数字化红利,且行业体量相对一般,对数字化供应商的吸引力有限。

潜力市场的农业、教育和文娱等行业,受限于资金不足,数字化市场前景有待观望。

数字化创新的影响要素(四):“3+N”团队

团队能力往往是决定数字化创新实际落地效果的重要因素。在我们的调研中,我们发现,数字化创新进展显著的团队,往往是这样的组合:一个“定海神针型”的boss+一个“激进投资型”的CFO+ 一个体力好的CDO/ CIO+ N个能力好的复合人才。

一个“定海神针型”的boss

企业的转型都是自上而下的,这就意味着作为转型的决策者和启动者,老板的态度决定着转型项目的生死存亡,老板的意志则决定着转型的深度。

一个对转型坚定不移的boss是转型项目的定海神针。这种支持不仅涉及到在数字化团队与业务部门的冲突中的立场选择,也体现在把控转型规划不偏离主航道。

一个“激进投资型”的CFO

通过对成功的转型案例的总结分析,我们发现数字化投入往往是长期且巨大的。拥有一个CFO作为数字化转型的长期盟友,保证弹药的充足供应,可为转型免去后顾之忧。

以美的为例,数字化转型始于2012年,十年间总投入超120亿,完成ERP、SRM、MES、APS、PLM、CRM等六大运营平台,数据分析、财务管理、人事管理3大管理平台,以及2大门户和集成开发平台的建设。

而三一重工自2019年通过投资近100亿元,引入"三现"(现实、现物、现状)数据集控、柔性生产岛等新型生产方式,在公司启动20多个"灯塔工厂"等智能单位的建设。三一重工2019年总营收为756.66亿元,数字化投入占总营收比约为13%。

一个体力好的CDO

一个优秀的数字化负责人,应该具有出众的执行力,在人、事、财三方面都能抓住主要矛盾。

首先,寻盟友,觅人才。一是团结一切可团结的力量推进转型。二是明确团队成员的录取标准,在业务与数字能力结合的前提下,细化量化候选人的技能。

其次,懂业务,分主次。唯有真正了解企业的业务链条,深入业务第一线,才能真正找到这些问题的答案。沈鼓集团的数字化负责人就是市场出身,凭借其对集团业务和客户的详细把握,同外部厂商不断调试,才完成数据中台的搭建。

再次,累资产,变产出。将数据资产业务化,从花钱部门变为赚钱部门,实现产出。蒙牛的CDO对数字化团队的期许是能将企业自身的数字解决方案变成行业的标准化方案,实现对外输出,形成业务价值。

N个能力好的复合人才业务与数字能力兼具的复合人才,是转型成败的关键因素。转型是基于原有业务之上,数字化是在原有业务上的放大效应,不懂业务的转型就是纸上谈兵,闭门造车。唯有复合型人才,才能真正做到用数字化为业务赋能。

把握新兴市场的机遇,看好钢铁、

建筑、碳中和、能源的数字化创新

经过调研,我们认为,最先通过产业互联网的链接,吃到红利行业大致需要具备以下几个条件:

•1、GDP 占比高,但目前产业利润率低、数字化程度低、产业链冗长;

•2、行业大体量玩家相对较多且成熟,产品或服务相对容易标准化,依赖网络规模市场集中度高;

•3、通过使用数字化、科技产品、去中间化等手段,或仅提升数字化程度就能带来极大效率提升;

•4、政策、行政力量对行业影响较大(当前数字化的主要动力还是政策强制、政策补贴);

基于上述四个条件,我们在近期,诸如钢铁、建筑、碳中和、能源可能有数字化创新的时代机遇。

(一)钢铁行业

1、GDP 占比高,但目前产业利润率低、数字化程度低、产业链冗长;

根据中国钢铁工业协会数据显示,2020年重点统计钢铁企业销售收入超过4.7万亿元,相当于2020年中国GDP的4.6%。

行业利润率较低,根据中国钢铁工业协会数据,2020年钢铁行业平均销售利润率为4.41%。

根据头豹研究院数据,2020年中国钢铁行业的企业数字化率仅30%。

钢铁上游:上游主要为铁矿生产以及配套的燃料、耐材、电极等的制备。铁矿资源集中,国际四大矿山产量约占全球铁矿石产量的一半,CR4达50%;而国内铁矿石资源主要掌握在国营铁矿企业手中,据钢联数据显示,国营铁矿企业占比为80.77%。

钢铁下游:下游主要为钢管、板材、钢丝绳以及金属制品的贸易流通。由于钢材应用较广,涉及下游行业众多。

制图:36氪 数字时氪

2、行业大体量玩家相对较多且成熟,产品或服务相对容易标准化,依赖网络规模市场集中度高;

行业产能集中。根据世界钢铁协会公布数据,2020年中国共有65家企业粗钢产量超过300万吨。在特钢领域,行业CR6达到80%以上,且呈上升趋势。

龙头企业兼并重组加速。2020年以来行业完成多起兼并交易,龙头企业实现强强联合,包括宝钢受让太钢,方大集团重组四川达钢,敬业集团重组云南永昌等等。

3、通过使用数字化、科技产品、去中间化等手段,或仅提升数字化程度就能带来极大效率提升;

我们预计,通过合规避险降本增效不同价值需求的投入,在研发、采购、生产、后台支持等环节带来1%-12%不等的利润率提升。总体而言,数字化预计可以给钢铁企业的利润率带来13-23个百分点的提升。

制图:36氪 数字时氪

4、政策、行政力量对行业影响较大(当前数字化的主要动力还是政策强制、政策补贴);

钢铁行业是“高耗能、高污染和资源性”行业,中国钢铁行业碳排放量占全国碳排放总量的15%左右,是制造业31个门类中碳排放量最大行业;

双碳政策放大行业降能耗需求。根据中共中央、国务院印发的《关于完整准确全面贯彻新发展理念做好碳达峰碳中和工作的意见》,到2025年,重点行业能源利用效率大幅提升;到2030年,重点耗能行业能源利用效率达到国际先进水平,二氧化碳排放量达到峰值并实现稳中有降。

据测算,我国钢铁行业要实现碳中和目标,需连续30年每年投资6000亿元左右,相当于钢铁行业所有产量每年进行一次超低排放改造。

(二)建筑行业

1、GDP 占比高,但目前产业利润率低、数字化程度低、产业链冗长;

2020年中国建筑业GDP占比为7.2%。

2020年建筑行业产值利润率为3.3%。

根据IDC数据,我国建筑业信息化率仅约为0.03%,且仍有46.2%的建筑企业尚未实现流程自动化。

信息化投入低。根据中国建筑行业协会统计,在2018年,我国建筑信息化占总产值的比例仅为0.08%,投入比不到发达国家的十分之一。

产业链冗长。建筑种类繁多,由下图可以看到建筑类型涉及三大类十一种工程,设计、施工、验收、维护各个环节都需大量人力。

制图:36氪 数字时氪

2、行业大体量玩家相对较多且成熟,产品或服务相对容易标准化,依赖网络规模市场集中度高;

行业大体量玩家较多。2021年,中国共有78家企业入围美国《工程新闻纪录(ENR)》发布的“全球最大250家国际承包商”榜单。

行业集中度高。根据公开数据统计,中国建筑、中国中铁、中国铁建、中国交建、中国电建、中国能建、中国中冶7大建筑央企市场份额自2014年后持续提升,至2019年三季度达到31.44%。

3、通过使用数字化、科技产品、去中间化等手段,或仅提升数字化程度就能带来极大效率提升;

建筑行业从业人员数量众多,可优化空间大。根据人社部发布《2020年度人力资源和社会保障事业发展统计公报》,截至2020年末,全国就业人员75064万人。2020年建筑业从业人数5366.92万人,占全国就业人口比重超7%。

新技术提效优势明显。以BIM技术为例,从全专业建模、计算工程量,到分析各专业技术冲突,输出预留洞标注图,专业团队可在10天内完成10万平方米建筑面积的体量作业,比传统作业方法的综合工效快5-10倍。

4、政策、行政力量对行业影响较大(当前数字化的主要动力还是政策强制、政策补贴);

建筑行业长年是“高能耗、高污染”的代表。根据中国节能协会数据,2018年建筑全寿命周期碳排放37.58亿吨CO2。

国家对建筑的节能要求提高。住房和城乡建设部发布国家标准《建筑节能与可再生能源利用通用规范》,要求进一步降低新建居住建筑和公共建筑平均设计能耗水平,在2016年执行的节能设计标准基础上降低30%和20%。其中严寒和寒冷地区居住建筑平均节能率应为75%,其他气候区平均节能率应为65%;公共建筑平均节能率为72%。

国家推进装配式建筑。根据《国务院办公厅关于大力发展装配式建筑的指导意见〔2016〕71号》,2025年装配式建筑占新建建筑的比例需达到30%以上。

(三)碳中和产业

1、GDP 占比高,但目前产业利润率低、数字化程度低、产业链冗长;

碳交易市场成长空间巨大。2020年,我国碳交易市场成交额达到12.67 亿元,同比增长33.49%。而据估算2019-2020年间,我国二氧化碳年排放量均接近100亿吨,相应的碳排放交易市场空间可达到2400亿元左右。

制图:36氪 数字时氪

根据《2021中国创新创业生态发展蓝皮书》预计,2050年碳中和相关市场规模有望达到15万亿元。

能源、钢铁、石化等均为数字化水平较低产业。根据之前我们对各行业数字化水平的评估,能源、钢铁、石化的数字化程度相比其他行业较为落后。麦肯锡的报告亦指出,能源、钢铁、石化的数字化分值在全球各行业中位居末席。

产业链冗长。由下图可以看出碳中和产业无论前中后端都涉及众多行业,涉猎的技术、专业包括人力都存在巨大的提效空间。

制图:36氪 数字时氪

2、行业大体量玩家相对较多且成熟,产品或服务相对容易标准化,依赖网络规模市场集中度高;

电力行业:2020年,水电运营市场CR6高达45%以上,光伏发电市场CR5从2018年的60.3%提高至2020年的87.5%,集中度进一步提升。

石化行业:2020年,中国石油、中国石化、中国海洋石油总公司、中国中化集团有限公司、中国化工集团公司、陕西延长石油(集团)有限公司及荣盛石化七家家特大型企业占石化行业销售额总量约为50%。

3、通过使用数字化、科技产品、去中间化等手段,或仅提升数字化程度就能带来极大效率提升;

截止至2020年10月,国家电网新能源云已基本完成建设,其数据中台可以实现使实现企业内部数据快速接入,便于共享和分析,这一平台帮助国家电网的运维工作量在一年内减少了90%,工作效率大大提升。

据世界经济论坛估计,到2025年,数字化可为石油和天然气等行业创造约1.6万亿美元的价值。

4、政策、行政力量对行业影响较大(当前数字化的主要动力还是政策强制、政策补贴);

国家推动清洁能源占比进一步提升,降低传统煤电比重。

2021 年 3 月《关于 2020 年中央和地方预算执行情 况与 2021 年中央和地方预算草案的报告》提出进一步支持风电、光伏等可再生能源发展 和非常规天然气开采利用,增加可再生、清洁能源供给。

《中国能源电力发展展望(2020)》 中提出,在深度减排情景下,我国在 2035 年煤电电源装机容量占比将减少到 26%,2060 年降低至 8%。

《中国国民经济和社会发展第十四个五年规划和 2035 年远景目标纲要》提出,到2025 年,非化石能源占能源消费总量比重提高到20%左右。

中国煤炭工业协会在《2020 年煤炭行业发展年度报告》中提出到“十四五”末,国内煤炭产量控制在41亿吨左右,全国煤炭消费量控制在 42 亿吨左右。

一些数字化创新领域的案例拆解

1、钢铁行业:宝武 VS 沙钢 VS 德龙

行业现状2020年,中国重点统计钢铁企业销售收入超过4.7万亿元。钢铁行业在合规避险降本增效方面具有多重需求。

制图:36氪 数字时氪

转型梯队

以营收规模和年均净利润率而言,宝钢2020年营收2844亿元,近十年年均净利润率4.14%,在钢铁行业转型队伍中遥遥领先,沙钢2020年营收144亿元,近十年年均净利润率为2.66%。德龙2018年营收为143亿元,2011-2018年年均净利润率为-12.62%。

数字化实践

宝钢作为钢铁行业的国家队,身负树立行业标杆的重责大任。

应用数字化在合规、避险、降本、增效四个方面进行提升创新,打造绩效和管理的双重排头兵,是宝钢一直以来努力的方向。

在合规避险方面,自2015年以来,宝钢累计投入近70亿元,基本建成了从原料进厂到成品出厂全程贯通的智能化产线群,帮助累计超过2800名体力劳动者脱离危险的生产环境。2016年宝钢通过与施耐德电气合作1580智能车间,实现无人值守,有效地降低人身意外风险。2021年,中软国际携手中冶宝钢,建立“业财一体”数字化平台,保障财税合规。

降本增效方面,智能车间实现无人行车,板坯库倒垛率提升了一倍,平均日产量提升15%至30%。同时,宝钢通过构建智能运维架构,实现点检需求下降百分之80%,维修成本下降20%,有效作业时间提高30%。宝钢还通过打造钢铁电商平台欧冶云商和运用物联网技术为下游客户提供定制化服务等手段实现增效。

作为民营钢企的领军者,沙钢同样运用数字化在合规、避险、降本、增效四个维度发力,增强企业竞争力。

合规避险方面,2019年沙钢同宝钢合作建设无人化浇钢项目,并在同年完成棒线厂无人化改造,降低操作人员的安全风险。2021年沙钢同金蝶云签署合作协议,打造“业财税资+购销+平台”的一体化,实现数据透明,保障财税合规和采购合规。

降本增效方面,沙钢投用智能装置和工业机器人,同时运用热成像技术、人工智能技术等打造智能车间,提升生产效率。2021年8月份,沙钢的国家智能制造项目“高端线材全流程智能制造新模式应用项目”实现生产效率提高31.5%,运营成本降低23.2%,并使产品研制周期缩短35.4%。

德龙作为海外上市的民营钢企,在合规、降本上着力甚大。

合规方面,德龙自2009年以来,先后建成ERP、OA等信息化系统,在采购、生产、物流各环节进行数字化改革。2019年与金蝶云合作,为德龙和新天钢集团打造“业财一体化”平台,实现全链条数据透明。在降本方面,2019年德龙和G7合作,为所属物流公司德达物流打造数字化物流平台,降低企业的物流成本。2020年德龙与阿里云签署合作协议,应用阿里云中台、工业大脑以及达摩院视觉算法能力,助力德龙实现降本增效,德龙新天钢成立两年内扭亏为盈,2020年实现利润40.3亿。

2、家电制造业: 美的 VS 小米 VS 科沃斯

行业现状

制图:36氪

数字时氪根据中商产业研究院数据,2020年我国家电行业市场规模为1.48万亿元,与上年相比小幅下降。

根据万得数据,2021年前三季度家电行业净利润率为8.5%。

在家电行业,寡头效应明显,小众品牌竞争激烈,降本增效需求突出。

转型梯队

以营收规模和年均净利润率而言,美的2020年营收2857亿元,2012年转型后年均净利润率7.37%,在家电行业转型队伍中遥遥领先,小米2020年营收2459亿元,2015-2020年年均净利润率为-4.64%。科沃斯2020年营收为72.34亿元,2013-2020年年均净利润率为6.42%。

数字化实践

作为行业龙头,美的在实现降本增效的同时,也大大降低了员工的人身意外风险。

美的全链条发力,实现降本增效。

•其一,打造南沙智能工厂,实现生产效率提高28%,单位成本降低14%,订单交付期缩短56%,工厂净利润增长近20%。

•其二,构建柔性供应链,一方面运用大数据平台管理生产,实现以销定产,另一方面进行线下渠道变革,建立“一盘货”体系,通过对供应商数字化管理,提升铺货效率,降低物流成本。

•其三,利用从交互平台上收集的用户反馈和数据指导产品研发,做到基于用户需求设计产品。

此外据数据显示,美的智能工厂可节约2.2万人的人力劳动,大幅降低员工暴露在危险操作环境中的风险。

从营收规模和利润率来看,美的转型可谓硕果累累,从2012年近千亿的营收提升至2020年的2857亿,净利润率提升近两倍,在资金周转周期上更是做到了罕见的-6天,拥有近千亿的流动现金。

小米作为行业后来者,积极发力降本增效,提升自身实力。

增效方面,小米通过建设数字化渠道提升营收。2010-2017年,小米在完成电商系统和供应链、财务、销售、售后等方面的信息化建设的基础上,借助电商浪潮快速扩大营收规模。

2020年小米利用自己研发的小米零售通,对线下零售店进行数字化改革,打通供应链上的批发商环节,提升营收规模。降本方面,2019年小米建成“黑灯工厂”,工厂实现高度自动化,据数据显示,小米智能工厂的效率相比业内最先进的工厂还高出25成本相比过去也下降20%。

从营收规模和利润率来看,小米2017年转型后营收快速增长,2020年营收2459亿,净利润率达8.28%。

作为行业的小众品牌,科沃斯运用数字化进行产品研发,实现增效。

作为智能型家用服务机器人的制造商,科沃斯致力于在产品上进行数字化创新。在产品研发上,基于渠道及自有APP收集的产品实际使用数据,为产品研发决策提供数据支持,实现高度针对性及定制化的研发。

从营收规模和利润率来看,科沃斯的营收也在逐年稳步上升,2020年实现营收72亿。

3、零售业:蒙牛 VS 李宁 VS 特步 VS 康师傅

行业现状

制图:36氪 数字时氪

根据中国商业联合会、中华全国商业信息中心统计,2019年我国零售百强企业销售规模达到8.6万亿元,同比增长17.3%。

转型梯队

以营收规模和年均净利润率而言,蒙牛2020年营收760亿元,近十年年均净利润率3.74%,在零售行业转型队伍中处于领先地位,康师傅2020年营收为676亿元,近十年年均净利润率为4.1%。李宁2020年营收144亿元,近十年年均净利润率为-0.16%。特步2020年营收约82亿元,近十年年均净利润率为11.1%。

数字化实践

乳业行业竞争固化,蒙牛通过数字化降低成本提升企业竞争力。

2019年与阿里云合作“奶源数字化”,打造蒙牛智慧牧场系统和智慧供应链,提高对奶源的把控力,降低原材料成本。2020年开始在数字营销领域发力,通过搭建产品的小程序商城打造私域流量,运用DTC(Direct To Consumer)营销模式,降低产品流通成本。

国产运动品牌市场同质化严重,品牌商通过数字化实现增效,提升营收规模。

李宁选择用数字化优化用户洞察和门店运营。

2015年李宁开始打造配有探针、摄像头、RFID 等感应设备的数字化门店,用以统计客流量、进店消费者信息并获取消费者产品浏览和试穿数据等等。2019年与阿里云合作建设了数据中台,针对消费者、门店等终端进行数据分层和挖掘。李宁通过建立精准的消费者画像,优化产品设计和线下门店组货和铺货,驱动运营优化。

与之相对的是特步选择用数字化优化全链条。特步由2011年开始,在内部通过ERP系统的建设,实现上下游合作伙伴的全面整合。2015年通过应用大数据团队监控和分析,对门店的管理和销售进行精准规划。同时通过扩大电商业务,实现线上线下购物一体化。2017年特步同阿里云合作建立数据中台,构建数字化供应链,实现库存高效流通。

李宁自2015年开始扭亏为盈,2020年利润率达到11.75%。特步营收保持逐年上升,2020年突破80亿。

康师傅自2013-2016年营收一路走低,2016年净利润为11.62亿元。面对困境,康师傅选择用数字化革新销售端,实现增效。

康师傅2018年开始进行数字化营销,通过与热门综艺合作、在社交平台与年轻人互动等多种尝试对品牌进行年轻化运作,提升品牌形象。在数字渠道方面,通过康师傅自主研发的数字化开放式渠道管理平台和阿里零售通,实现门店数字化,优化消费者体验。

从营收规模和利润率来看,康师傅自2016年以来营收逐步回暖,2020年营收达676亿,净利润率也由2016年的2.09%提升至2020年的6.01%。

4、汽车业:蔚来 VS 吉利

行业现状

制图:36氪 数字时氪

根据汽车工业协会数据,自2018年起,汽车销量连年下降,2020年中国汽车销量为2531.10万辆,较2019年减少了45.8万辆。新能源汽车企业虽然营收增长快速,但离实现盈利仍有一定差距。因此,传统车企和新能源车企在提升营收方面较为迫切。

转型梯队

以营收规模和年均净利润率而言,吉利2020年营收921亿元,近十年年均净利润率8.6%,在汽车行业转型队伍中遥遥领先,蔚来2020年营收约163亿元,尚未实现盈利。

数字化实践

吉利运用数字化,在生产和销售两端实现增效。

销售环节,2017年吉利同阿里云合作建设互联营销服务平台,开始转向C端的营销模式,从营销端进行数字化变革。同时通过线上app运营和线下粉丝生态建设联动,提升用户黏性。

生产环节,2018年吉利在贵州打造智能工厂,整体自动化率达到75%;在浙江建成的领克智能工厂,实现设备开动率提升3.5%,单车能耗提升27.3%,总装合格率达到100%。

作为数字原生企业,蔚来运用数字营销,着力打造“用户经济”,实现增效。

一方面,蔚来在自有app上,借助核心车主的示范作用,吸引相关程度的关注者向核心车主靠拢,不断扩大影响力,同时通过连接车主、粉丝和员工,将体验和营销渗透到整个产品的生命周期,培育出蔚来的专属生态区。另一方面,蔚来摒弃传统的4S店和经销商模式,2019年通过建设其直营的蔚来中心与蔚来空间,实现线上与线下用户体验的统一管理,从而提升用户粘度和私域流量。

后记

数字化创新的价值应该是什么?这个问题是在我们调研中频频被提及的问题。

理想状态下,数字化创新的价值不应该仅仅是帮助一家企业降本增效,帮助一家企业合规避险,它的价值更应该是产业互联。产业互联的价值是上下游数字化串联的过程,仅靠单点切入难发生质变。

比如,我们在与多家零售快销领域的数字化创新负责人沟通中,可以看到:在他们的愿景中,企业对于转型不仅关注在下游的创收,也希望将下游的销售数据用于上游生产。

企业通过原料源的数字定位、渠道客户的筛选、产品包装的回收等等方法试图反推出供应链上下游的真实数据,再运用到现实的排产计划,实现生产和销售成本的精准把控,从而实现整个产业链的智能化决策。但今天,受限于技术水平,受制于产业的复杂度,还需要从小处切入,不断深化数字化创新。

调研过程中,另一个我们印象深刻的点在于:在从流量经济到数字经济的转变过程中,对于企业来说建立新的考核指标至关重要。“流量经济时代,已经形成了如用户数、活跃度、使用时长、ARPU值等完整的评估指标。但在我们访谈中发现,“数字经济”时代,不管是企业家还是投资人,都认为“流量经济”的很多指标并不完全适用,但新的考核指标仍不能清晰界定,仍在探索过程中。

目前来看,多维度、大规模的产业用户数据具有高附加价值,有可能是未来新的评估指标的一部分。但是否需要通过让渡经济利益的形式获得这些数据,需要依照自身的商业模式、财务模型进行考量。

而这些,都需要中国的数字化创新者、创变者一起探索。

内容来源:数字时氪。版权归原作者所有,转载请联系原作者并获许可。