2018 年 12 月 7 日,上海正式公布了首次“4+7”城市药品集中采购的竞标结果:31 个 试点通用名药品中,25 种达成协议,6 种流标,成功率 81%。从最终中标价格上看,与试点 城市 2017 年同种药品最低采购价相比,拟中标价平均降价幅度在 52%,其中氯沙坦钾片、 富马酸替诺福韦二吡呋酯片、恩替卡韦分散片等品种降价幅度超过了 90%,此外,吉非替尼 片和福辛普利钠片两个品种分别由原研企业阿斯利康和施贵宝中标,但降价幅度同样达到了 惊人的 76%和 69%。
图表 1:首次“4+7”城市药品集采平均降价幅度在五成以上

在首次“4+7”药品集采竞标结果公布后,A 股上市医药板块股价大幅下跌,多家医药行 业上市公司股价直接跌停,截止到 2018 年 12 月 21 日,已经有 23 家上市公司市值蒸发超过 两成,A 股医药板块整体市值缩水接近 5500 亿元,而港股上市的多家中资药企同样出现暴 跌。
图表 2:“4+7”药品集采结果 A 股多家医药股下跌超过 20%

对于消费品制造业而言,产品价格下降 90%造成的将是灾难式的影响,那么对医药行业 造成如此剧烈影响的“4+7”药品集采招标是什么?又为什么会对价格造成如此大的冲击?
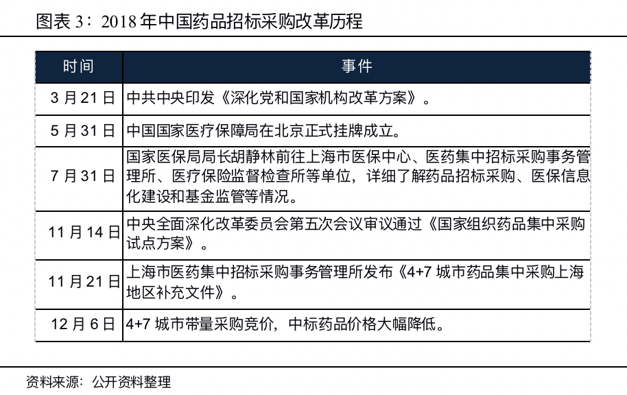
2018 年 11 月 15 日,上海阳光医药采购网公布了《国家组织药品集中采购试点方案》, 这一方案是经过深改委讨论之后确定的方案,主要的政策目标在于让患者用上有质量保证的 廉价药品,核心的竞标方案包括:1)带量采购,单一货源中标;2)最低价中标;3)坚持 质量标准,配合一致性评价推进。由于这一试点在四个直辖市和广州、深圳、沈阳、大连、 西安、成都、厦门七个省会城市进行,因此被称为“4+7”药品集采。
“以量换价”的意思是,此次带量采购将以试点地区所有公立医疗机构年度用药总量的
60%-70%,交换通过一致性评价产品以及原研产品的最低报价。值得注意的是,根据文件规 定,不仅是这 60%-70%的市场,剩下的 30%-40%市场与未中标品规也会受到影响,因为如果 与带量采购中标价格相差过大,其他价格也需要作出调整。
事实上,如果单纯从竞标规则上看,已经可以预见,最终中标价格的大幅下降是大概率 事件。从参与竞标的玩家看,过往的药品采购竞标规则是原研药品单独分组,国内医药企业 一组,即原研药品即使过了专利保护期,也不需要和其他仿制药厂家一起竞价,而“4+7” 集采则不区分剂型、不区分类别、不区分原研药还是仿制药,所有玩家在一起进行竞标。从
具体规则上看,独家中标是影响竞标企业行为模式杀伤力最大的规则,对于所有药企而言,
成了 0 和 1 的选择,如果中标,虽然降价但还可以形成垄断,通过规模效应来努力实现未来 的盈亏平衡,而如果没有中标,就直接失去了这一庞大的市场。因此,参与竞标的所有企业 都陷入了背对背的“囚徒博弈”,只能把价格降低到自己能够承受的最低价格,来力争夺下 这一品种的独家中标资格。“4+7”药品集采招标事实上成为了医药企业间一场生死存亡的较 量。
虽然对于药企而言,残酷的竞争压低了收入并将大幅压降利润空间,但从另一方面看, “4+7”药品集采将直接利好患者。整体上看,由于是“带量采购”的模式,消费者一定能 够在终端购买到这些药品。同时医院受到医保局的监管,医生必须在处方中开到占同类化学 药品的 50%,如果没有达到这一要求,则医保将可能制裁医院,例如拒绝支付医保费用等。 而从具体中标的药品种类看,多为日常慢性病或老年人常用药品,例如阿托伐他汀、瑞舒伐 他汀、氯吡格雷、厄贝沙坦、氨氯地平、恩替卡韦、替诺福韦等,需要长期服药的慢病患者 和老年人将直接受益。
此外政府相关监管部门预计将会推出相关配套政策,对带量采购中标结果的执行效率进 行监管,同时确保中标药企“跌价不跌质”。例如医疗保障部门需要明确违约责任,将药品 使用情况纳入医保协议中,明确违约责任及处理方式;需要出台清晰明确的支付标准,明确 医保对同一通用名不同商品名的药品,按相同支付标准支付的操作细则及过渡期政策,引导 参保人合理用药。卫生健康部门需要将中选药品纳入临床路径管理,制定用药指南,促进医 疗机构科学合理用药;将优先使用中选药品纳入公立医疗机构绩效考核体系,建立医疗机构 和医务人员的激励约束机制等。
整体上看,“4+7”药品集采中标结果令人意外,降价对医药企业利润的毁灭性打击将直 接对其商业模式产生颠覆,但预计消费者将从中受益。
草蛇灰线:医保控费才是题中之义
“4+7”药品集采招标称得上是 2018 年对医药行业冲击力最大的变革,但除此之外,医 疗行业随后还有多个政策落地,连点成线,从这些相关政策中,可以明显领会背后的政策制 定者意图。
2018 年 12 月 12 日,国家卫健委发布布《关于做好辅助用药临床应用管理有关工作的 通知》,对加强辅助用药管理,提高合理用药水平作出明确规定:加强医保控费,实现辅助 用药管理全国化;制订辅助用药目录,新一轮市场洗牌;规范药品使用,提高行业集中度。 辅助用药是指指疗效不确定且被临床滥用的品种,业内人士预计辅助用药占据 2017 年医院 销售额的 15%左右,辅助用药的滥用过去实际上提升了医保成本。
2018 年 12 月 15 日,国家医保局和财政部办公厅联合印发《欺诈骗取医疗保障基金行 为举报奖励暂行办法》的通知,对公民、法人或其他社会组织对医疗保障经办机构工作人员, 定点医疗机构、定点零售药店及其工作人员,以及参保人员等涉嫌欺诈骗取医疗保障基金行 为进行举报,提供相关线索,经查证属实,应予奖励。最高奖励金额为 10 万元。
2018 年 12 月 20 日,国家医保局发布《关于申报按疾病诊断相关分组付费国家试点的通知》,要求加快推进按疾病诊断相关分组付费(DRGs)的国家试点,DRGs 模式是按照患者
的年龄、性别、住院天数、临床诊断、手术、并发症等因素分为不同的诊断相关组。不同于 传统模式的实报实销,DRGs 模式将患者费用转化为医院的成本压力,有利于医院主动减少 过度医疗,进而降低医疗费用。
接连落地的重磅政策虽然看似零散,但背后的核心思路高度一致——医保控费才是题中 之义。事实上,如果再回溯 2018 年以来整体医疗行业的政策变革,国家医保局的组建成立 是所有政策变革的开端。
2018 年 5 月,中国国家医疗保障局正式在北京挂牌成立,中国医药市场最大的官方采 购者正式诞生。国家医保局是将过去人社部、国家卫计委、国家发改委、民政部四部门的相 关部门整合组建而成,承担了包括城镇职工和城镇居民基本医疗保险、生育保险职责,新型 农村合作医疗职责,药品和医疗服务价格管理职责,医疗救助职责等主要职能。国家医保局 的成立,打破了过去医保分割管理的行政壁垒,掌握了从定价、采购、支付的所有行政权力, 管理职权大大提升。

整体上看,中国的城镇医保体系近年来支付压力正在不断加大,如果按照当年收支结余
/城镇医保总收入,计算所谓城镇职工基本医疗保险当年收支结余率,这一指标从 2008 年之 前的最高 30%,一路下行到 2014-2015 年的 17%左右。2016 年开始,在控制辅助用药、取消 药品加成及药品降价等控费政策影响下,当年结余率有所回升。但整体上看,随着医保资金 的需求者逐步增多,中国城镇医保整体收支压力仍然在不断增大,而医保控费就是医保局组 建成立的最重要职能之一,也是亟待解决的民生问题。
图表 4:目前过期原研药在中国仍然占据了较高的市场份额

事实上,从全球市场的经验看,医疗保障体制的改革,在所有经济体都面临种种问题, 即使在美国、德国、日本等成熟市场,医保体制的改革都算不上完全成功。随着多年的探索 实践,中国的医保改革已经进入了“深水区”,任何改革都必将面临调整压力和既得利益者 的受损,医保控费过程中,必将面临利益格局的重新划分,在医药企业、医保、患者、医院 的利益相关方中,政府会首先选择保护医保和患者的利益,对于政府而言,目标函数是以最 低的医疗成本覆盖最广泛的受众,进而实现“低水平、广覆盖”的民生保障基本思路。因此, 对于医药企业和医院而言,面临利益的受损是必然的。
因此,如果回顾全年的政策脉络,政策制定者的思路已经非常清晰,药品一致性评价和 “4+7”城市药品集中采购招标只是其中一环,预计短期大部分医药行业改革政策都将遵循 “更有利于医保控费”的原则而制定,未来也将不断有更新和更细化的政策落地。
医药行业的生态重构:大分化
中国医药行业的参与者众多,但事实上中国的医药生产企业主要以仿制药厂商为主,据 GPLP 研究统计数据,中国是除了美国之外的第二大医药消费市场,目前 17 万个药品批文号 中,有接近 11 万的化学药品,其中仿制药占比高达 95%。医药可以按照创新性从高到低分为原研药、创新药和仿制药。 原研药创新性最强,即原创性的新药,通常需要对大量的化合物进行层层筛选,进而经过漫长系统的临床试验,才得以获准上市,供终端消费者使用,通常研发流程需要耗费 10-15年,研发资金需要投入数亿美金,目前中国企业在原研药方面研发能力较弱,只有大型跨国企业才能够进行原研药的研制。
创新药也是一类具备自主知识产权的药物,通常是在已有药物的基础上进行一些改进, 例如修饰结构、提升生物利用率等,强调新颖的化学结构或新的治疗用途,并且能够打破“原 研药”的专利壁垒。近年来,中国药企已经通过自主研发的方式进军创新药市场,越来越多 的中国本土药企开始成为创新药的领军企业。
仿制药在剂量、安全性、效力、质量、作用以及适应症上都和原研药相同或类似,通常, 原研药的专利保护期过去之后,国家为了降低这些原研药的市场价格,从而提升患者的支付 能力,都会开放仿制药市场,开放的市场通常会促使原研药价格下跌。例如印度是一个特殊 的市场,其专利制度只保护药品生产工艺,不保护产品,此外还创立了《药物专利强制需求 证书》,无论专利保护期是否结束,都允许该药品直接被仿制。因此印度的制药工业以仿制 药出名,部分药品的价格甚至能够达到原研药的十分之一。但中国是个特例,原研药专利到 期后,在市场上仍然保持高价并且销量不减反增。
为什么中国的仿制药能够维持高价?
1)行政审批流程过长,导致仿制药供给的稀缺性。中国国家食品药品监督管理总局主要负责药品的审批,整体上看,中国对于仿制药品的审批流程要相较海外市场更为严格,很 多仿制药也需要进行临床试验,因此行政审批的流程非常长,一个仿制药品的落地,需要短 则三四年,长则五六年的审批流程,一些高难度的仿制药甚至更长。因此导致整体仿制药市 场供求关系失衡,通常只有几家企业能够生产仿制药,进而导致相对于终端消费者的议价能力较强,从而造成了中国仿制药更高的终端零售价。例如,截至 2015 年,2008 年后在全球 市场上销量最高的药品中有半数以上在中国尚未获得批准上市。
2)原研药过强的专利保护。在中国,跨国药企的产品即使过了专利保护期,仍然享受 专利期内的待遇,而不降价,背后核心原因在于跨国药企宣称中国药企仿制药的生物等效性 相比原研药存在差距。原研药的高价也变相带动了仿制药的高价。
图表 5:目前过期原研药在中国仍然占据了较高的市场份额

3)扭曲的销售渠道。中国的医药行业传统的销售渠道通常包括多层经销商才能够从药
厂送达终端医院,从而多层加价,销售渠道在整体产业链条中占据的利润空间过大,形成了 灰色的产业利益链条。中国医药不分家,医生拥有处方权,因此医药企业和经销商通常将营 销的重点对准医院和医生。中间环节价格水分过大,实际上是在用医药渠道利润补贴医院和 医生的投入。而患者作为终端消费者,没有议价能力。而在医保局组建之前,医保也属于价 格的被动接受者。
因此,从过往经验看,对于中国的医药企业,打通终端销售渠道远比取得药品品种上的 优势更加重要,长久以来呈现出“重销售而轻研发”的特点。以 A 股上市的医药公司为例, 接近三百家上市公司中只有恒瑞、复星和迈瑞三家 2017 年投入的研发费用超过 10 亿,而就 算是这三家行业引领创新的领军企业,销售费用也分别达到了研发费用的 2.95 倍、3.79 倍 和 2.68 倍。行业整体情况更是触目惊心,接近三百家 A 股医药行业上市公司 2017 年销售费 用合计达到 1,815 亿元,而投入的研发费用合计只有 314.5 亿元,销售费用是投入的研发费 用的 5.77 倍。
图表 6:A 股上市医药企业销售费用平均为研发费用的 5.77 倍

2018 年以来,政策环境对于创新药和仿制药开始产生了明显的分化,带量采购的医药 集采方式将直接影响中国医药企业的商业模式,而仿制药的一致性评价也将加快仿制药市场 供给的释放,进而平衡供求关系,预计仿制药企业的议价能力将大幅下降。从海外市场的经 验看,仿制药生物等效的一致性评价,是医药产业成熟的重要一步,未来中国医药企业必须 破除依靠仿制药躺着赚钱的现状,通过参与到创新药甚至原研药的研发中,才能够进入到更好的赛道,从而获取更高的利润空间,但短期必将面临阵痛。
对于仿制药企业而言,未来可能逐步沦为一般制造业,预计“4+7”中标的企业将通过 提升销量薄利多销,挤压销售渠道费用等方式减少损失,以压减成本的方式努力实现盈亏平 衡。此外,以量补价可能也是中标企业减少亏损的重要方式,海外药企的原研药在带量采购 的主要品种中目前仍然占据了较大的市场份额,预计未来将逐步被国产医药企业取代。
根据中国国家统计局公布数据,医药制造业整体毛利率水平在所有制造业中仍然处于较 高水平,例如可以对比医药制造业和相似度最高的化学原料及化学制品制造业,两者的毛利 率水平在 2018 年三季度分别为 42%和 16%,医药制造业的毛利率水平达到了化工制造业的2.6 倍。预计未来随着医保控费的逐步深入,单纯依赖仿制药的医药企业盈利空间也将大幅 压缩,向化工等一般制造业靠拢。
图表 7:医药制造业毛利率水平达到化工制造业的 2.6 倍

除中国本土医药企业外,预计跨国药企的过期原研药在中国“躺着赚钱”的日子同样将 一去不复返,这一点从“4+7”城市医药集采招标中阿斯利康和施贵宝等原研药企的大幅降 价可以看到。但外资药企的行为逻辑和中国本土药企有所不同,由于研发管线更加成熟,即 使当前品种大幅降价,对利润空间造成挤压甚至出现亏损,仍然可以通过后续品种提价补贴 利润。
此外,这种仿制药企业利润空间的大幅压缩将影响整个医疗行业的生态体系,例如仿制 药企业为实现盈利,一定会改变目前在销售渠道上的大量投入,预计医药经销环节的利润空 间将迅速萎缩,而过往“以药养医”的商业模式也必须做出改变。
对于医药行业的投资者而言,也需要以新的视角来审视这一行业,未来随着仿制药和创 新药企业商业模式的分化,投资关注的要点也将迥然相异。如果仿制药未来沦为类制造业, 则规模效应和成本优势将是衡量仿制药企业是否优秀的最重要标准,可能更多体现为头部企 业的“强者恒强”,与一般制造业相似,当市场成熟度提升后,为进一步扩大规模效应,仿 制药企业之间的兼并重组将有望看到,市场竞争格局和供需关系将成为行业分析的核心框 架。而对于创新药企业而言,对于研发的投入和推进,在研品种管线的考察将成为核心关注变量,一些小型的优质创新药企可能通过个别重磅品种实现弯道超车,迅速崛起成为医药行
业巨擘,其中蕴含的投资回报率将十分惊人,但同时风险也会加大,如果一家创新药企通过 大量的研发投入,但最终没有取得成功,投资者可能血本无归,因此未来对于创新药行业投 资的壁垒和专业性要求也会提高。
总结而言,我们预计中国的医药企业将迎来“大分化”的时代,一系列改革之后中国高 价仿制药的现状将显著改变,本土仿制药企过去的高额利润空间预计将大幅压缩,商业模式 和盈利水平将向一般制造业企业看齐,外资药企在中国同样不可避免地面临这一压力。但另 一方面,创新药企业将有望继续赢得发展空间。这种医药企业商业模式的变革将直接影响经 销环节,并改变过往“以药养医”的商业模式。而对医药行业感兴趣的投资者同样需要修正 对这一行业的研究框架,未来对于仿制药和创新药企业区别对待。
仿制到创新:迎头赶上的中国药企
在可预见的未来,医保控费都将会是中国医疗行业最重要的主题之一,那么中国的医药 企业未来将向何处去?和对于仿制药“控费”的政策思路不同,近年来中国不断出台有利于 医药企业创新的政策,呈现出明显的“冰火两重天”。这些政策主要包括:
1)支持创新药物的审批系统。中国的药品审评审批机制已经开始变革,特别是 2015 年 以来,中国国家食品药品监督管理总局的改革正在加速,启动了优先审批程序,药品审评中 心(CDE)审核人员也从 200 人增至 600 人,中国于今年 6 月获准加入了人用药品注册技术 国际协调会议(ICH)。整体上看,新药临床试验效率快速提升,审批时限缩短到 30 个工作 日左右,已经接近美国 FDA 标准。
2)对于人才引进的支持。对于中国的医药企业而言,最短缺的是人才,近年来随着各 省千人计划的推进,为创新药企引进人才提供了方便,“千人计划”迄今已引进了约 8000 名 海外人才,而多个跨国药企的华裔高管也纷纷跳槽或离职回到中国创业。可以说,中国本土 领军创新药企的人才储备已经基本完成了。
3)资本市场对于创新药企的支持。对于创新药甚至原研药的研发,资金支持至关重要, 由于一致性评价和药品集采直接加大了本土药企通过仿制药积累利润,投入研发进而转型创 新的难度,因此创新型药企需要另觅融资渠道来支持长周期的研发投入,而资本市场为此提 供了一个绝佳的渠道。事实上,由于创新药企投资的风险较高,风险资本天然地适合这种投 资,而资本市场则为这些风险资本的交易提供了更好的流动性
例如香港联交所 2018 年 4 月对主板上市规则进行改革,为尚未盈利的生物科技公司赴 港上市降低门槛,开辟绿色通道。此后年内相继有包括华领医药、君实生物、歌礼制药、信 达生物、百济神州等五家生物科技公司通过此渠道上市,合计募资金额在 180 亿港币,此外 还有包括复星医药旗下复宏汉霖等多家在 IPO 流程之中。预计境内资本市场未来也将朝着 这一方向进行改革,例如媒体报道,上海即将推出的科创板可能放松对于未盈利的生物科技 企业上市要求。
图表 8:香港联交所生物科技发行人个别指引

图表 9:2018 年多家生物科技公司赴港上市募资

可以看到,处于行业龙头的中国创新企业正在崛起,例如恒瑞医药作为中国本土创新药 龙头企业,近年来研发费用快速增长,相比于 2011 年,恒瑞医药的研发费用投入年均复合 增长 28%,同期销售费用年均复合增长只有 18.1%,可以看到恒瑞已经开始调整自身商业模 式,从过去“轻研发重销售”,逐步向更加均衡的模式进行转变。虽然真正在创新药市场确 立自己的领导地位,甚至在原研药市场上争得一席之地,需要一个漫长的过程来证明自己, 也需要成倍于目前研发费用的资金投入,但无论如何,中国本土龙头药企已经意识到这一点, 并开始作出改变。
图表 10:恒瑞医药近年来研发费用投入快速增长

但可以预见的是,随着一致性评价和药品集中采购政策的推进,医药企业的利润空间在 短时间内将快速压缩,因此,投入研发费用的能力也快速下降。对于过去在创新上已经有所 投入的企业而言,可能仍有余力在创新药市场一搏,但对于大多数过去依赖仿制药的企业而 言,可能已经不具备参与这一市场的能力,创新药甚至原研药市场将成为事实上的头部玩家 的游戏。
我们认为,随着中国药品审评审批机制的变革、更多优秀人才的引进和资本市场对创新 药企支持程度的加大,中国的本土创新药企业正在迎来发展的“黄金时代”,而头部的本土 玩家已经通过持续加大研发投入,在这一市场抢占先机。
来源:《第一财经日报》
