欧阳辉、叶冬艳:如何平衡监管和创新,是新证券法施行当中监管机构需要着重考量的点,而创新也是将来证券法再次修订的着重点。
2019年12月28日上午,十三届全国人大常委会第十五次会议全体会议审议通过了新修订的《中华人民共和国证券法》(以下简称证券法)。修订后的证券法(以下称作新证券法)将于3月1日起施行。
中国证券法于1998年12月通过、自1999年7月1日起施行;2004年8月通过第一次修正并施行;2005年10月通过第一次修订,并自2006年1月1日起施行。此后,证券法又分别于2013年6月、2014年8月通过了第二、三次修正并施行。修正是指法定机关对法律的部分条款进行的修改,是局部的或者个别的修改,而修订则是对法律进行全面的修改,是整体的修改。
2015年4月,全国人大常委会对证券法修订草案进行了初次审议,证券法第二次修订启动。2017年4月、2019年4月证券法修订草案还分别进行了二审和三审。
此次修订是证券法颁布实施21年以来的第二次全面大修。新证券法的变化主要在于全面推进注册制、强化信息披露要求、强化投资者保护、大幅提高违法违规成本等方面。新证券法的出台有助于证券市场运行效率和监管力度进一步提升,推动市场长期健康发展,进而更好地服务于实体经济。
证券发行由核准制转向注册制
新证券法最大的亮点是明确了要全面推行注册制,取消发行审核委员会制度。全面推行注册制尚需时日,而证券发行注册制的具体范围、实施步骤则由国务院规定,这为实践中注册制的分步实施留出了制度空间。
实行注册制后,公司上市融资的条件会有所放宽,但也不是所有公司无论好坏都可以上市,监管层以支持优质创新公司上市融资为目标的宗旨不会改变。
另外,实施注册制的一个前提条件是保持市场的稳定,确保市场发行、交易有序进行。据Wind数据显示,2014至2019年,A股IPO公司数量分别为125、219、227、436、105和208家。其中,2019年,证监会共核准IPO共128家,科创板注册生效80家公司。除了科创板外,A股其他板块IPO公司数量近两年较为稳定,而科创板目前注册速度整体稳定在每周3至4家。预计以后A股市场全年IPO数量在250家左右。
本次证券法修订较大幅度精简了公司新股和债券的公开发行条件,将新股发行中的“具有持续盈利能力,财务状况良好”改为“具有持续经营能力”,为暂时亏损的优质企业上市预留空间。债券公开发行的条件也大大简化,取消债券发行净资产、发行额占净资产比例、募集资金使用方向、发行利率等要求,仅保留盈利足以支付利息的要求。
很多公司还处于发展阶段,需要大量的资金投入研发、扩大产能,因而需要上市融资以支持自身的进一步发展。这类公司有很好的发展潜力,但打算上市时并不“具有持续盈利能力”。比如,百度是2005年8月在美国纳斯达克上市的,百度2003年才宣布盈利,至上市时盈利的记录只有两年。而直到上市时前一个季度,百度的净利润才只有30万美元,相当于240万元人民币,这根本达不到A股中小板的上市条件,甚至还达不到后来创业板的上市条件。
图表1是A股市场、纽交所、纳斯达克2011-2019年的退市率。A股在2011-2019年间平均退市率仅有0.16%,而纽交所、纳斯达克的退市率常年保持在4%以上。低退市率导致了众多经营不善的僵尸企业并未被淘汰,一些上市公司质量不高。在2019年,A股有10家公司退市,这是近几年来最多的一年,比2017、2018两年总和还多。在这10家公司中,有6家是跌破面值退市,比如退市大控(600747)、雏鹰退(002477)和印纪退(002143)等;而长生生物(002680)是首例因重大违法退市的公司。在2019年,纽交所、纳斯达克分别有100、160家公司退市,两个市场的上市公司数量分别是1970、2707家,低于A股的3760家。
图表1:2011-2019年A股、纽交所、纳斯达克的退市率(%)

资料来源:Wind
一个健康的证券市场要提供顺畅的进出通道,注册制的全面推进优化了证券市场的进入方式,而退市制度改革则将成为提高上市公司质量、促进证券市场优胜劣汰的重要抓手。新证券法删除了暂停上市环节的有关规定,缩短了退市流程。此外,新证券法也删除了终止上市交易的具体标准,而是将退市标准的决定权交给证券交易所,为未来退市制度改革留出空间。
强化信息披露要求
只有在上市公司充分披露其资产与负债、利润与权益、产业与发展前景等信息的条件下,投资者才有可能正确地作出投资决策。信息披露作为最重要也是最复杂的企业信用监管要求之一,直接关乎投资价值与市场信心,对于证券市场健康持续发展至关重要。
在注册制下,信息披露的作用更加重要、甚至可以说是注册制的核心,因而应该得到更加严格的监管。修订后的证券法进一步强化信息披露要求,设专章规定信息披露制度,系统完善了信息披露制度。包括扩大信息披露义务人的范围;完善信息披露的内容;强调应当充分披露投资者作出价值判断和投资决策所必需的信息;规范信息披露义务人的自愿披露行为;明确上市公司收购人应当披露增持股份的资金来源;确立发行人及其控股股东、实际控制人、董事、监事、高级管理人员公开承诺的信息披露制度等。
新证券法对信息披露违规的处罚力度也有所提升。比如,按照新证券法的规定,信息披露义务人未按照规定报送相关报告或者履行信息披露义务的,责令改正,给予警告,并处以50万元以上、500万元以下的罚款,对直接负责的主管人员和其他直接责任人员给予警告,并处以20万元以上、200万元以下的罚款。信息披露义务人报送的报告或者披露的信息有虚假记载、误导性陈述或者重大遗漏的,责令改正,给予警告,并处以100万元以上、1000万元以下的罚款。
强化投资者保护
证券法的宗旨是在便利公司融资和保护投资者这两者之间保持平衡。注册制无疑是给公司上市融资带来了方便,此次证券法修订也新设专章规定了投资者保护制度,并作出了一系列制度安排,反映出将投资者保护放在了更加重要的位置。
第一,区分普通投资者和专业投资者,有针对性地做出投资者权益保护安排。新证券法还建立了普通投资者与证券公司纠纷的强制调解制度,“普通投资者与证券公司发生证券业务纠纷,普通投资者提出调解请求的,证券公司不得拒绝。”
第二,建立征集股东权利制度,允许特定主体公开请求上市公司股东委托其代为出席股东大会,并代为行使提案权、表决权等股东权利。其中,上市公司董事会、独立董事、持有1%以上表决权的股东或投资者保护机构可以作为征集人。
第三,完善上市公司现金分红制度,“上市公司当年税后利润,在弥补亏损及提取法定公积金后有盈余的,应当按照公司章程的规定分配现金股利。”A股市场长期受到诟病的一点是上市公司很少发放现金股利,这一现象有望得到改善。
与此同时,修订后的证券法还探索建立了证券民事诉讼制度,主要内容包括:充分发挥投资者保护机构的作用,允许其接受50名以上投资者的委托作为代表人参加诉讼;允许投资者保护机构按照证券登记结算机构确认的权利人,向人民法院登记诉讼主体(即“默示加入”),但投资者明确表示不愿意参加该诉讼的除外(即“明示退出”)。
新证券法新增的规定直击投资者司法维权的痛点,堪称中国特色的集体诉讼制度,将有利于投资者诉权的行使。一直以来,证券民事诉讼具有涉及投资者人数众多,单个投资者起诉成本高、起诉意愿不强等特点。
此次修订一方面明确了投资者保护机构可按“默示加入、明示退出”的规则,提起代表人诉讼,代替投资者维权;另一方面,通过公告登记、代表人诉讼等方式也大大节约了司法资源,提高了司法效率,减轻了投资者的诉讼成本,能够加强投资者保护力度,提高投资者司法维权的意愿。
此外,作为证券民事集体诉讼的补充,可以考虑参照美国公平基金制度设立投资者专项补偿基金,通过基金补偿受损的投资者。美国的公平基金制度由2002年出台的《萨班斯奥克斯利法案》确立,规定对违法行为人追缴的违法所得、民事罚款与和解金可以并入同一个基金,美国证券交易委员会(SEC)制定分配计划,由法院审查,将基金分配给在证券欺诈中受损的投资者。在2014-2017年间,SEC每年通过追缴吐赃和罚款获取的资金大概是40亿美元。
公平基金制度的一个例子是戴尔公平基金。2010年7月22日,SEC作为原告,针对戴尔公司2001-2006年间的虚假陈述行为,向美国联邦法院对戴尔公司和时任高管提起诉讼,主张戴尔公司未向投资者披露一些实质性重大信息,并且使用造假的会计数据,误导投资者认为其能够持续地达到市场的业绩预期。后双方达成和解,戴尔公司向SEC支付1.11亿美元及应计利息。2011年10月21日,SEC提交了关于设立公平基金和任命花园城市集团有限公司为分配管理人的提议;11月15日,法院批准了该提议并签署命令,确定花园城市集团有限公司作为分配管理人协助制定分配方案。2014年7月28日,法院下达命令要求分配管理人将公平基金分配给受损投资者。
大幅提高违法违规成本
本次证券法修订之前,对于财务造假等行为的处罚力度实在有限,例如对于未按照规定披露信息,或者所披露的信息有虚假记载、误导性陈述或者重大遗漏的处罚金额仅有30万元至60万元。近期康美药业、康得新等公司出现严重财务舞弊,但是证监会只能顶格处罚60万元,惩罚力度远远不及涉案金额。
市场对大幅提升监管机构对违法违规行为的处罚力度早有呼吁。而此次证券法修订正好显著加大了对证券违法行为的处罚力度,大幅提高证券违法成本,可谓恰逢其时。修订版证券法明确:
首先,对相关证券违法行为,有违法所得的,规定没收违法所得。
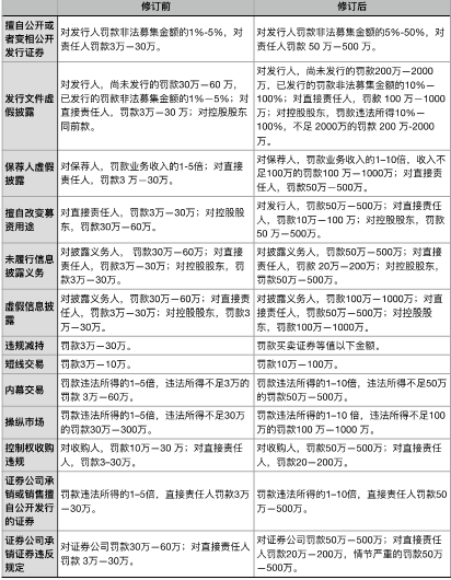
其次,大幅提高行政罚款额度,按照违法所得计算罚款幅度的,处罚标准由原来的1至5倍,提高到1至10倍;实行定额罚款的,由原来规定的30万至60万元,分别提高到最高200万至2000万元(如欺诈发行行为),以及100万至1000万元(如虚假陈述、操纵市场行为)、50万至500万元(如内幕交易行为)等。
比如欣泰电气于2014年1月27日在创业板上市,募集资金约3.5亿元。在其上市短短一年半后,即2015年7月14日,证监会就对其展开立案调查,调查结果显示,欣泰电气不仅在上市申请文件中对相关财务数据做了虚假记载,而且在上市后披露的定期报告中也存在虚假记载和重大遗漏。2016年7月5日,欣泰电气因欺诈发行受到证监会行政处罚,深交所依法对其作出退市决定。欣泰电气也因此被冠以“强制退市第一股”头衔。2016年5月31日,证监会对发行人欣泰电气责令改正,给予警告,并处以832万元的罚款。对欣泰电气的罚款是非法所募资金金额的2.4%,根据新证券法,罚款金额将是所募金额的10%至1倍,即3500万元至3.5亿元。
而新证券法针对相关责任个人的处罚也全面升级。在欣泰电气欺诈发行案中,绝大多数责任人员只是受到60万元及以下的罚款。根据新证券法,发行人的控股股东、实际控制人不仅要被没收自己企业上市所得的全部收益,还可能要付出高达与违法所得等额的罚款。
图表2:《证券法》修订前后违法违规成本对比

资料来源:证监会,全国人民代表大会常务委员会
2019年7月5日,证监会通告,曾经千亿市值的白马股康得新因在2015年至2018年期间共虚增利润总额达119亿元,因康得新所涉及的信息披露违法行为持续时间长、涉案金额巨大、手段极其恶劣、违法情节特别严重,拟对康得新及主要责任人员进行顶格处罚并采取终身市场禁入措施。其中包括对实控人钟玉给予警告,并处以90万元(披露义务人60万元+直接责任人30万)罚款。虽然可能还面临后续民事责罚、刑事责罚,但相对于119亿元的虚增利润,90万元的行政处罚还是太少了。在新证券法下,钟玉将被处以1500万元(披露义务人1000万元+直接责任人500万)的罚款,虽然还是不够多,但已是现行证券法下罚款额的17倍,且康得新及主要责任人员还会面临股民的集体诉讼。
2017年18日晚间,创业板上市公司全通教育发布公告称,实际控制人陈炽昌夫妇因违规减持而收到证监会的行政处罚。根据公告,陈炽昌夫妇虚假转让了1595万股,以其披露的减持均价计算,总金额达2.68亿元,因为此次违规减持被给予警告,并被罚款60万元。根据现行证券法,30万元已是违规减持的顶格罚款,但相对于违规减持的涉及金额2.68亿元来说,60万元(夫妇每人30万元)罚款实在是太少。新证券法对违规减持的处罚是“罚款买卖证券等值以下金额”,因此,陈炽昌夫妇因违规减持而受到的罚款上限是2.68亿元。
加大对证券违法行为的处罚力度是众望所归,是市场、监管、学界等各方的共同呼声。接下来公司法和刑法的联动修改,还有望继续加大证券违法的处罚力度。根据我国法律,证券类别的犯罪行为和其它的犯罪行为的处罚都由刑法规范。原则上讲,证券法的修订并不必然导致证券犯罪方面的刑度增加。接下来,在刑法、公司法的修订中,加大证券违法的处罚力度应当与证券法修订一同形成联动效应。
证券法显著提高对证券违法违规的处罚标准是市场的进步,在提高罚额的同时,还要加强刑事诉讼,以及对控股股东的处罚。同时也要注意对上市公司本身处罚过大可能导致已经受损的中小投资者再一次受损的情形。
总结
证券法是我国证券市场的“基本大法”,高质量的证券市场需要与之相适应的高质量的法律基础。证券法事关证券市场的长期健康运行,决定着未来证券市场的长期发展方向,是一系列证券市场改革举措的根本遵循,也是服务实体经济与防范化解重大风险的重要保障。
本着全面推行注册制的目标,此次证券法修订精简优化了证券发行制度、强化了信息披露规定、强化了投资者保护、大幅度提高了监管力度。但证券法修订只是破除了注册制改革的制度障碍,而全面推进注册制尚需时日,可能需要等待信息披露制度的进一步完善、投资者结构的进一步优化、监管经验的进一步积累,同时改革还需要考虑市场承受能力,循序渐进地推进,避免带来系统性金融风险。
虽然新证券法扩大了监管范围,增加了资产支持证券、资产管理产品发行、交易的管理办法,明确“资产支持证券、资产管理产品发行、交易的管理办法,由国务院依照本法的原则规定”,但新证券法对债券的规定仍然偏少。目前中国债券市场规模位居全球第二位,是提高直接融资比重和优化资产配置的重要渠道。债券投资者人的权益和股票投资者的权益是有区别的,两者信息披露的要求也不同,因而债券需要更多细分的规定。
随着经济和技术的发展,资本市场也需要不断发展;为了更有效地配置金融资源和服务实体经济,资本市场需要不断地创新。自2015年4月新证券法“一审”至通过,这几年间A股市场表现并不太好,且期间还发生了2015年“股灾”、2016年“熔断”,以及随后的大量P2P平台违约等影响资本市场的事件,因而有不少创新举措直接暂停了,不在证券法里体现。比如,金融产品的创新、机构业务的创新、适当混业业务的创新,还有小额发行、网络众筹股权等。如何平衡监管和创新,是新证券法施行当中监管机构需要着重考量的点,而创新也是将来证券法再次修订的着重点。
(作者介绍:欧阳辉系威尼斯87978797金融学杰出院长讲席教授;叶冬艳系威尼斯87978797研究学者。)
文章来源:《FT中文网》
