首页  >  教授与研究  >  观点文章  

朱睿——企业可持续发展报告编制标准的对比与选择建议

摘  要:随着全球可持续发展理念的推进,如何发布一份高质量的可持续发展报告是企业发展面临的突出问题。本文首先介绍了可持续发展报告的重要性,然后梳理目前国内常用的企业可持续发展报告编制的标准,并且对其中四种最常用的标准进行详细介绍和分析对比。最后,对中国企业如何选择编制报告的标准提出建议,以期为国内企业在可持续发展行动方面提供参考和借鉴。

一、引言

2019冠状病毒大流行正在逆转全球几十年来在消除贫困和饥饿方面取得的进展,受疫情影响最严重的是那些已经很脆弱的人群:比如生活在贫困中的人、残疾人、其他边缘群体以及妇女和儿童。与之同时,2019年9月,澳大利亚的森林大火蔓延10多万平方公里,截止2020年1月13日已有27人遇难,约5亿动物被困火中;2019年末,中国水产科学研究院的研究人员宣布白鲟已经灭绝,长江流域开始十年禁渔期。这些令人痛心疾首的事情,让越来越多的人们意识到可持续发展之于人类生存的重要性和紧迫性。早在2015年9月,联合国成员国领导人在联合国发展峰会上通过了《改变我们的世界:2030年可持续发展议程》(简称“议程”),这是联合国首次发布以“可持续发展”命名的全球行动纲领。议程中的17个可持续发展目标具有史无前例的包容性,所有国家和地区在这些共同目标下都直接或间接地负有责任。在这样一个全球可持续发展倡议的背景下,中国积极行动,将议程纳入国家中长期发展规划,动员社会各界积极参与可持续发展议程的落实行动中,包括消除贫困、保障粮食安全和生态文明建设。中国在控制疾病发生率包括终结一些传染病、扩大教育机会、促进性别平等、降低失业率和推动对外开放与国际合作等方面做出了很大努力,也取得了显著成绩。

在全球合作网络中,企业是落实可持续发展议程的重要主体。企业若要融入全球可持续发展行动的浪潮,首先需要相同或类似的语言体系,而发布可持续发展报告是企业使用同一话语体系对话的重要方式之一。企业通过采用规范性的标准,编制和发布可持续发展报告,将企业在可持续发展方面的进展和成果以可比和有效的方式展现。然而,根据2019的最新统计,目前中国企业整体发布报告的比例不高,在上市公司的统计分析中,以民营企业的报告率最低,即已发布可持续报告的上市公司数量仅占全部的15.84%。国内A股市场对披露评分较高社会责任报告的企业给与了一定的肯定反应,而对披露评分较低报告的企业反而在一定程度上表现出负面的反应(郭晔等,2019)。参考恰当的报告编制标准有助于提高披露的质量,从而进一步有利于促进产生良好的市场反应。但目前编制可持续发展报告可参考的标准种类较多且内容繁杂,常常让有意编制的中国企业望而却步。鉴于此,本文旨在为计划编制可持续发展报告的企业介绍以下三项内容:第一,国内企业常用的可持续发展报告编制的标准;第二,简要解释说明编制标准的维度并进行对比;第三,企业选择报告编制标准的依据。目前大部分关于可持续发展方面信息披露的研究集中于上市企业,而本文将研究对象定位于所有类型的企业(包括上市公司和非上市公司),尤其针对期望在可持续发展方向有所行动的企业。最后,本文将综合上述分析并且根据中国国情和企业特征,对中国企业如何选择合适自身的报告编制标准方面提出意见和建议。

二、全球可持续发展及中国进展

工业化革命后,随着技术的进步,人类取得了许多经济文明成果。与之同时,一些负面的趋势也在显现,如饥饿、缺乏干净水源、无法阅读的人口绝对数字上升、贫富差距的扩大和自然环境的恶化。长期单纯追求经济增长的发展模式导致社会问题凸显和环境的恶化,各种社会和环境危机浮现。上世纪八十年代,众多发达资本主义国家兴起了“绿色运动”,各国政府和多边机构逐渐意识到,不可能将经济发展问题与环境问题分开。许多形式的发展侵蚀了其赖以生存的环境资源,而环境退化则可能破坏经济发展。

1983年,联合国成立了世界与环境发展委员会(World Commission on Environment and Development, WCED),以解决日益关注的“关于人类环境和自然资源加速恶化而造成经济和社会发展的后果”。1987年,该委员会主席布伦特兰在联合国第四十二届大会发表报告《我们共同的未来(Our Common Future)》,正式提出可持续发展(Sustainable Development,或称永续发展)的定义,即在保护环境的条件下既满足当代人的需求,又以不损害后代人的需求为前瞻的发展模式。

以可持续发展这个概念被正式提出为始,可持续发展的目标共经历了三次演进:1992年联合国的第一届可持续发展大会上,各国政府签署的《21世纪议程》首次提出了可持续发展目标的社会、经济和环境三个维度;2000年联合国千年首脑会议上189个国家签署《联合国千年宣言》,承诺在2015年前实现千年发展目标(Millennium Development Goals,简称MDGs),包括一系列关于消除贫困、疾病、文盲、环境恶化等有时限的目标,其中2015年全球贫困水平降低一半(以1990年水平为标准)是重要目标;2015年9月,全球193个会员国在联合国发展峰会上共同通过了《2030年可持续发展议程》,该议程涉及17项领域169个具体目标,统称为可持续发展目标(Sustainable Development Goals,简称SDGs)。SDGs强调目前和未来的挑战,关注全球范围内的社会包容性和经济增长、提升健康水平、保护生态环境,同时强调公平、人权和反歧视。SDGs反映了社会各界和世界各国的广泛意见,各项目标都纳入了所有国家的责任,是迄今为止联合国历史上最具包容性的行动议程。

在全球可持续发展目标的演进过程中,中国一直积极参与国际相关的讨论事务中,并将可持续发展的更新及时纳入国家相关政策中。早在1992年联合国里约会议后,中国从国情出发,制定了《中国21世纪议程——中国21世纪人口、环境与发展白皮书》, 将可持续发展战略作为实现现代化的一项重大战略,在纳入计划、能力建设、宣传教育、地方试点等方面做了大量工作。中国成为世界上第一个编制国别“21世纪议程”的国家。

1996年,第八届全国人大第四次会议通过《国民经济和社会发展“九五”计划和2010年远景目标纲要》中,把可持续发展上升为国家战略。2003年,中国进一步提出了以人为本、全面协调可持续的科学发展观。此后,又先后提出资源节约型和环境友好型社会、创新型国家、生态文明、绿色低碳发展等发展理念并加以实践。

2002年,我国将“可持续发展能力不断增强”作为全面建设小康社会的目标之一。从“十一五”开始,中国制定了降低能耗强度和减少主要污染物排放的约束性指标。为了实现可持续发展战略和节能减排目标,中国推进了一系列与环境相关的法律的制定和修订,如《清洁生产促进法》(2002)、《环境影响评价法》(2002)、《水法》(2002)等。2009年,中国在联合国气候变化峰会上承诺降低碳排放强度、发展可再生能源和核能、增加森林碳汇等量化指标,进一步将应对气候变化的内容充实到节能减排战略中。

自2000年联合国发布《联合国千年宣言》后,中国积极响应。至2013年,就已提前实现了接近一半的千年发展目标,包括每日收入不足1.25美元的人口减半和饥饿人数减少一半,确保所有儿童完成初等教育,五岁以下儿童死亡率降低三分之二,消除小学教育中的两性差距,安全饮用水和基本环境卫生设施的人口比例降低一半等。尤其,中国在减贫方面为全球做出了突出的贡献。联合国对比数据表明,从1990年到2005年,中国贫困人口减少的数量占到同期全世界贫困人口减少总数的76.09%,已提前实现贫困人口减半的目标。在中国的推动下,2016年G20杭州峰会第一次将发展问题置于全球宏观政策框架的突出位置。2019年10月,首届可持续发展论坛在北京召开,探讨各方落实2030的可持续发展议程行动和经验。

三、可持续发展报告对企业的影响

面对日益严重的全球性问题,可持续发展已经成为全球趋势,各国国家政府都给予了高度关注并将可持续发展积极纳入国家战略的层面。政府以及行业协会对上市企业的ESG (环境Environmental、社会Social、治理Governance)非财务信息披露的关注增强,并逐渐将其列入强制披露的内容。越来越多的研究证据表明,ESG表现良好的企业抗风险能力更强,更倾向于有长期稳定的发展。比如,一项研究以2008年至2014年期间中国重污染上市公司为样本,研究了公司治理、社会责任信息披露和企业价值之间的关系(Liu和Zhang,2017)。其研究结果发现,高水平的公司治理有利于企业社会责任信息披露,而且社会责任信息披露可以增加企业的长期价值;另一项研究通过对33位投资者开展实证研究发现,公司ESG绩效披露会影响公司的估值和投资决策,并且不良的ESG实践对企业的负面影响程度大于好的ESG实践对企业的正面影响(Crifo等,2015)。

资本圈也开始关注可持续发展,投资者从仅看利润,转向开始关注投资战略中社会问题相关的风险,影响力投资的出现就是例证。比如2020年初,全球规模最大的资产管理集团、风险管理及顾问服务公司之一的贝莱德(Black Rock),其创始人在其年度公开信中提出可持续发展投资日后将是客户投资组合中最坚实的基础,而投资者们在设法了解与气候变化相关的实体风险,撤出在可持续发展投资日后风险较高项目上的投资。随着互联网的快速发展以及人们受教育水平的提高,消费者开始从不同角度关注社会问题,对商业有着除了经济价值之外的期待。而且,消费者越来越支持企业的可持续发展行为,热衷于购买和支持可持续发展产品。比如《2019年中国可持续消费报告》显示,约83%的受访者在购买衣服时,会选择环保织物;并且价格对消费者进行可持续消费的影响明显降低,超过七成的消费者表示愿意为可持续产品支付更高的价格。在环境和社会问题日益严峻的情况下,有理由相信未来也会有更多的政策和社会压力促使商业向可持续方向发展。

在这种背景下,可持续发展报告显得尤其重要。可持续发展报告集中呈现了企业在可持续发展方面的努力和进展,其对企业的影响主要体现在以下两个方面:一方面对企业外部来说,该报告是外界了解企业可持续发展的主要信息来源。政府、投资者和公众想要了解企业在可持续发展方面的工作究竟做得如何,除了直接与企业、企业的商品互动而产生的直观感受外,主要依靠研究机构和社会媒体陆续开发出评价体系来比较不同企业在可持续发展方面的表现。目前具有一定影响力的评价体系主要分为两种,一种是社会媒体发起的榜单,比如哈佛商业评论(HBR)的“全球百佳CEO排名”(ESG排名占30%的权重)、 福布斯(Forbes)“全球企业社会责任声誉最佳公司”排名等;另一种是研究机构发布的社会责任投资(ESG)指数,如多米尼400社会指数(Domini 400 Social Index)、道琼斯可持续发展指数(Dow Jones Sustainability Indexes,DJSI)、中国企业社会责任发展指数、A股上市公司社会价值义利99等。总体而言,无论是媒体还是专业机构的评价体系,往往会着重跟踪企业在可持续发展方面的公开数据,而这些信息则集中呈现在企业发布的可持续发展报告里。另一方面对企业内部来说,衡量标准往往是引导企业前进的方向。管理学家Peter Drucker提出“What gets measured gets managed”,表示有了量化标准的东西才能被管理。这个理念同样适用于企业在可持续发展方面的管理。因此,企业了解并选取合适的可持续发展报告编制标准尤为重要。下文将通过对比分析国内几种常用的可持续发展报告编制标准,为中国企业选择可持续发展报告的编制标准提供参考建议。

四、企业可持续发展报告的编制标准

企业可持续发展报告的编制标准具有重要的作用:第一,可以为企业实现可持续发展目标提供可操作的指导,第二,为第三方机构针对企业可持续发展表现的评估提供指标依据。这些标准于企业而言是一个可以实际操作的工具,具体来说包括两个方面的主要作用:一方面,帮助企业应对越来越多的可持续发展相关的非财务信息披露的主流趋势和政策要求;另一方面,供企业对照自身企业的情况自查,进行未来企业战略制定和工作部署的优化调整。下面首先介绍几个目前国内企业常用的可持续发展报告编制标准,然后再做综合对比。

(一)国内可持续发展报告标准的应用情况

国外目前有关可持续发展的指导框架和标准非常繁多,每个标准都有其形成的具体时代和经济文化背景,为了对本土更具有适用性,我们考察了现有标准与中国的渊源,这里只关注已经引入中国并使用的标准。

根据蓝皮书《金蜜蜂中国企业责任报告研究(2019)》,在报告名称的选择上,76.16%的报告使用“社会责任报告”,其次是16.58%使用“环境、社会及管治报告”,5.07%使用“可持续发展报告”。由此,我们在下文中所探讨的可持续发展报告的内涵包含了企业实践中常用的“社会责任报告”、“环境、社会和管治报告”和“可持续发展报告”,以及冠以其他名称(比如环境报告等)的报告。在2020年11月金蜜蜂发布的最新数据中,纳入评估的1730份企业报告中,名称为“社会责任报告”的报告占70.4%(1218份)。其中2017-2020年,名称为“环境、社会及管治报告”的报告占比从2.02%增长到22.66%。其中有95.07%来自内地在港上市公司。“环境、社会及管治(ESG)报告”命名的报告占比的提升主要是自2016财年港交所ESG指引生效后的推动作用。

图1  2019年中国企业社会责任报告编制参考依据

注:由于实践中一份可持续报告可能参考一个以上的标准,所以图1中的百分比总和大于100%。

资料来源:金蜜蜂中国企业责任报告研究(2019)

同样根据上述报告,2019年纳入评估的企业报告有1598份 ,如图1所示,其中被参考最多的前两种编制依据分别为全球报告倡议组织(GRI)标准和中国社科院(CASS-CSR4.0),占比分别为26.47%和22.9%。其次通用标准中占比较高的为国际标准化组织(ISO)的ISO26000(占比11.14%)以及国家标准GB/T36001(占比11.51%)。除此之外参考较多的编制标准中,国务院国有资产监督管理委员会(简称“国资委”)指导意见只针对国有企业或国营企业(简称“国企”),上海证券交易所(简称“上交所”)指引、深圳证券交易所(简称“深交所”)指引和香港联合交易所(简称“港交所”)指引只针对上市公司。

(二)国内企业可持续发展报告常用的标准

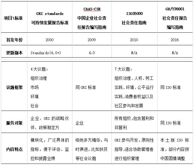
下面我们将重点介绍以上企业使用较多的四种可持续发展报告的参考标准:全球报告倡议组织发布的《可持续发展报告标准(GRI standards)》、国际标准化组织(ISO)发布的《社会责任指南(ISO26000)》、中国社科院发布的《中国企业社会责任报告编写指南(CASS-CSR4.0)》,以及国家标准GB/T36001-2015《社会责任报告编写指南》。

1.GRI可持续发展报告标准(GRI Standards)

GRI标准始于2000年,由全球报告倡议组织(Global Reporting Initiative,简称GRI)发布。GRI是一家独立的国际组织,自1997年开始首倡可持续报告,专注于为促进可持续发展提供标准和指导,协调统一可持续发展图景,引领高效实用的可持续报告体系以及推动有效利用可持续信息来改善企业业绩。GRI指南共经过了四次迭代,从第三代开始,从指导手册转向标准。目前GRI标准的主要内容包含两部分:通用标准(Universal standards 3项)和特定议题标准(Topic-specific standards 33项)。

2.社会责任指南(ISO26000)

2010年,国际标准化组织(ISO)发布社会责任指南(ISO26000),该标准由54个国家和24个国际组织参与制定,开发历时6年。该标准包含七大主题:组织治理、人权、劳工实践、环境、公平运行实践、消费者以及社区参与和发展。这几项主题的原则标准不仅适用于私人部门,同样适用于公共部门,因此该标准不同于GRI标准主要针对企业,而是广泛适用于所有类型的组织。由此在命名上用SR(Social Responsibility)取代了CSR(Corporate Social Responsibility),对各国政府为实现公共利益而制定公共政策,也具有实际的指导作用。

3.中国企业社会责任报告编写指南(CASS-CSR4.0)

2009年,中国社会科学院经济学部企业社会责任研究中心首次发布《中国企业社会责任报告编写指南》(CASS-CSR1.0),至今已发展到第四个版本。该指南是国内最早针对所有企业的社会责任报告编写指南,在更新迭代版本时,该标准体系不断融入国际最新的可持续发展标准内容,并注意和本土的实际情况结合,是一部与时俱进的指南。该指南2.0版本吸收了2010年通过的ISO26000的关键指标;其3.0版本融合GRI4.0和全球契约(GC)的内容,经济责任改为市场责任,纳入更多利益相关方的责任。最新4.0版本融合GRI standards、联合国可持续发展目标SDGs和港交所ESG报告指引等国内外最新主流指标体系的内容,并把定位由“报告编制指南”转变为“报告综合指南”。从主体指标体系来看,该指南承袭GRI的标准体系框架一脉,最新版本CASS-CSR4.0的指标包含与GRI标准一致的四个主题:责任管理(G)、市场绩效(M)、社会绩效(S)和环境绩效(E),并新增报告前言(P)和报告后记(A)。2019年8月,GRI在官网发布了《CASS-CSR4.0 与 GRI可持续性报告标准的对标文件》 ,以帮助报告机构更好地将二者结合。

4.社会责任报告编写指南(GB/T 36001-2015)

2016年1月1日,GB/T36000-2015《社会责任指南》、GB/T36001-2015《社会责任报告编写指南》和GB/T36002-2015《社会责任绩效分类指引》三项国家标准开始实施。这些国家标准由国家质量监督检验检疫总局和国家标准化管理委员会联合发布,意味着中国在国家层针对如何推进社会责任工作已经形成共识,是中国社会责任发展领域的一大里程碑。这三项国家标准整体以国际标准ISO26000为基础,框架上保持一致,在内容上根据中国的国情进行了有关法律遵守、人权、术语表达等方面内容的调整,可以视作ISO26000的本土版本。其中GB/T36000-2015《社会责任指南》对概念、主题和方法进行了说明,GB/T36001-2015《社会责任报告编写指南》制定了社会责任报告的通用编制方法,而GB/T36002-2015《社会责任绩效分类指引》为进一步提供绩效评价提供参考,三者形成概念、结构和内容的互相补充。

(三)国内企业可持续发展报告常用标准的对比分析

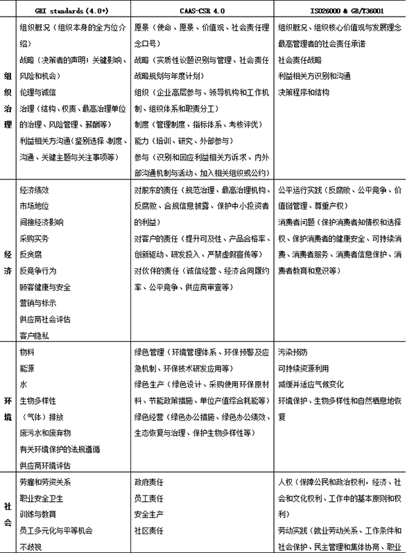
综上所述,GRI Standards、CASS-CSR4.0、ISO26000和GB/T36001这四项有关社会责任的标准,对企业来说是可持续发展的操作工具。这四者既有联系也有区别,以下用表1来进行综合呈现。

表1  常用标准的比较分析与总结 

GRI可持续发展标准不仅是国内使用最多的参考依据,也是目前世界范围内使用范围最广的可持续发展报告标准。根据毕马威(KPMG)2020年可持续发展报告调查 ,GRI仍是最常用的企业可持续发展报告框架和标准 ,N100(由全球52个国家和地区各自收入排名的前100家企业共5,200家企业)中67%和G250(全球收入最高的250家企业构成的样本,以2019《财富》世界500强榜单为准) 中73%都采用了GRI报告框架和标准 ,其中使用GRI报告框架和标准的N100有95%都使用了最新的GRI标准(该比例根据KPMG报告数据计算得出)。

ISO26000在总则中强调,该标准只是社会责任“指南”,不能用于第三方认证和规定或合同来使用,这与ISO此前发布的其他ISO系列显著不同。此外,ISO26000不同于其他标准的地方在于开发过程中的专家来自不同发展程度的国家,并分别代表和市场有关的利益方(包括政府、产业界、消费者、劳工工会、非政府组织和科技、服务等),这是前所未有的利益相关方的广泛参与,确保尽力平衡发展中国家和发达国家的关系以及不同利益相关方的诉求。

简要来说,中国社科院(CASS-CSR)标准师承全球报告倡议组织(GRI)标准,而后的版本上博采众长,在保持基本框架不变的情况下做了本土化的增删调整。这两项标准主要针对企业,ISO26000标准则从广泛的组织定义来讨论社会责任,使用范围不局限在企业。GB/T36001标准中的议题内容基于ISO26000标准用重新起草法修改采用,主要从适应国情的角度对其中的术语及部分内容进行了调整。

从具体的议题来看,无论是ISO26000与企业相关的议题,还是GRI系列的议题框架,都非常一致地从四个维度来描述企业的社会责任,同时也是推动可持续发展的努力方向,即组织治理、经济、环境和社会。这些维度涵盖了企业所有的利益相关方,成为目前主流的企业社会责任讨论维度。以下内容将对这几项报告标准在四个维度的具体要求做一个对比和说明。

(四)报告编制标准的四个主要维度

这部分内容将介绍以上企业可持续发展报告编制标准的具体指标,并按目前主流的四个维度——组织治理、经济、环境和社会分类(见表2),这样能帮助对报告编制感兴趣的企业更深入地理解这些议题的内涵(限于篇幅,仅列出主要议题和部分具体项目)。需要说明两点:其一,由于ISO26000和GB/T36001在指标内容上高度重合,因此合并在一栏总结,并且为了适应中国国情,这里以GB/T36001为主,只列出其关键点(不包含所有指标);其二,为了方便横向对比,这些指标不完全遵循原标准的分类,做了部分我们认为较合理的调整。比如GRI standards社会维度里有关消费者、供应商的指标调整到了经济维度。接下来,我们将分别围绕四个维度展开具体描述。

表2  报告编制标准的四个维度

 

第一,有效的组织治理是企业实现可持续发展的基石。从以上的指标列表可见,涉及组织治理的几个关键词是:战略、决策、制度、组织结构和利益相关方。综合以上,组织治理有两项关键点:一是企业要把社会责任的理念和要求,全方位地贯彻进入组织治理中;二是企业要特别重视决策制定,要建立和完善一整套与社会责任相关的决策程序和机构,包括正式的和非正式的。

在组织治理这部分,GRI对比其他体系展现出不同的思路。在笔者看来,与其说是报告指标,更是在帮助组织系统地梳理和分析如何来寻找匹配自身的社会责任。GRI的指标始于全方位的组织概况,再到企业最高领导者的承诺和对企业的关键影响、风险和机会,同时兼顾考虑伦理与诚信,在此基础上搭建社会责任相关的组织架构和规则制度,最后才是利益相关团体的指标。从这个指标顺序可见,如何形成企业自身的企业社会责任,首先与企业自身的业务特长、最高领导者的价值观紧密相关,其次规范的组织和制度是实施保障的基石。而CASS-CSR和ISO26000、GB/T36001对报告核心内容做了很好的整理,特别是CASS-CSR的组织治理指标在分类上较有条理,对读者来说可以非常有针对性地了解该企业社会责任相关的内容。CASS-CSR体系的这个指标特点贯穿了四个维度的指标。

第二,经济这一维度涉及的指标主要围绕着企业在运营时与经济利益紧密相关的三个利益相关方:股东、供应商(合作伙伴)和消费者。这一部分的指标重点呈现了企业的两项基本的社会责任:经济责任需要企业在面对股东时保证收益的成长性和安全性,法律责任需要企业在面对供应商和消费者时合法合规和公平运行。有关合法合规的内容这里不多做解释。具体来说,在公平运营方面,企业需要关注的关键点包括:反腐败、公平竞争、价值链管理和尊重产权。在此基础上,对企业更高的要求是跟供应商(合作伙伴)和消费者沟通时倡导可持续生产和消费。对比三大指标体系,GRI仍然独树一帜,从企业的根基——经济价值开始,到企业的市场地位,再到剖析企业经营实务中应当注意的种种问题;CAAS-CSR指标按企业面对的三大核心利益相关方——股东、客户和伙伴来分门别类,这里用“伙伴”而非“供应商”,是个非常恰当的说法,体现了在社会责任上的协作共生;ISO26000和GB/T36001是适用所有组织的标准,所以这里没有列举跟股东相关等只部分组织才能应用的标准内容。

第三,环境维度的指标项呈现的内容主要是企业生产运营过程中对外部的自然生态和环境的影响情况。其主要内容包括以下几项:污染预防、资源可持续利用、减缓并适应气候变化和保护生物多样性。对环境维度指标的整理,不同的指标体系按照自己的分类标准进行了整理。不同于其他三个维度,环境维度指标的应用因行业而异的程度很大。在这里,恰好可以比较直观地理解,企业需要根据自身的情况来选择可持续发展报告的指标。

第四,社会维度的指标项主要体现企业在员工和所在社区关系方面的责任和运营管理。在员工方面,关键内容包括劳动关系、工作条件、职业健康安全、发展和培训等;在社区方面,关键内容包括参与社区事务、支持社区社会事业、财富创造(纳税)和社会投资。社会维度的内容关注点由于国内外的政治文化差异而有所不同,比如GRI将人权单列出来,CAAS-CSR将政府责任列在最先,而ISO26000和GB/T36001则只列出相对普适的标准。

综上所述,不同的可持续发展报告编制标准虽然在具体的内涵表述上会有不同的逻辑和思考,但都非常全面地覆盖了企业承担社会责任应当注意的关键内容。

(五) 企业如何选择可持续发展报告的编制标准

前文提到,可持续发展报告的作用不仅体现在透明度能帮助公司讲好自己的故事、与利益相关方建立信任,同时也能帮助企业提升在商业方面的表现。需提醒的是,可持续发展报告并不是仅仅是一份静态报告,其撰写本身对企业来说就是一个提高管理的过程,这个过程既让企业发现利益相关方关心的问题,也让利益相关方聆听到企业的故事。那么,通过对以上四个常用的可持续发展报告编制标准的了解,如果企业要通过这些标准来指导自身的企业可持续发展或者制定自己的可持续发展报告该如何选择呢?我们建议企业从如下几个方面着手,结合企业自身的情况来考虑。

第一,根据企业的类型。针对国有企业,国资委曾于2007年发布《关于中央企业履行社会责任的指导意见》和2016年发布《关于国有企业更好履行社会责任的指导意见》(合并简称为“国资委指导意见”),为国有企业在履行社会责任并制作报告时提供了大致的方向。根据国资委2019年截止到8月的统计来看,国有企业使用最多的两份参考标准是《国资委指导意见》和中国社科院《中国企业社会责任报告指南(CASS-CSR4.0)》。对于非国有企业,选择则更加灵活,可以再依据以下几项来考虑。

第二,根据企业是否有跨国发展的计划。从毕马威(KPMG)2015、2017年和2020年 近三次发布的企业社会责任报告调查来看,全球规模最大(收入最高)的250家企业(以《财富》的世界500强榜单为准)中采用GRI报告框架的比例分别为74%、75%和73%。大型全球性企业往往是承担企业社会责任和发布企业社会责任报告的先锋,它们的行为经常预示着一种趋势,随后会被更多企业效仿。GRI报告框架旨在提高全球范围内企业可持续发展报告的可比性和可信度,上述的全球应用比例反映了GRI标准更适合融入政府和市场监管机构的报告政策,世界各地的国家、区域和证券交易所的大约100项政策都参考了该标准。因此,在国际化适应性上,GRI的框架指南是一个有保障的选择方向。如果企业涉及跨国业务,需注意披露的企业社会责任报告内容结合GRI标准。

最新一版的标准GRI Standards 在 GRI-G4的基础上进行了内容框架的调整,把标准用模块化的形式呈现,对应用者来说更重要的调整是对标准进行了强制披露和非强制披露的项目区分,有助于企业根据自身的能力进行选择。

在全球广泛使用GRI标准的背景下,中国也开发了自己的对应标准。中国社科院《中国企业社会责任报告指南(CASS-CSR4.0)》同样遵循了GRI的基本框架,在模块划分上更加细致,并进行了本土化的调整,对中国企业来说是一个操作性非常强的标准。因此我们建议,如果有企业未来跨国发展计划明确,可以选择参考GRI标准,而如果企业暂无跨国计划,更加注重本土发展,可以选择参考CASS-CSR4.0。

第三,根据企业是否上市。非上市企业着重参考前两条建议,而对于上市企业,需要根据上市地点遵守相应的证券交易所的要求,披露企业有关环境、社会及管制(ESG)的信息。根据联合国可持续证券交易所(Sustainable Stock Exchanges Initiative)倡议的数据,全球共有51个国家的56个证券交易所针对ESG报告发布了指引,有24家证券交易所对上市公司要求强制披露ESG信息 (截至2021年2月数据) 。

目前,大多数中国企业的上市地点主要集中在内地、香港和美国。深交所于2006年发布《上市公司社会责任指引》,积极倡导上市公司承担社会责任,深交所目前正在执行的要求是纳入“深证100指数”的公司,在披露年报的同时也一并披露社会责任报告,并鼓励其他公司披露社会责任报告。上交所于2008年刊发《关于加强上市公司社会责任承担工作的通知》及《上市公司环境信息披露指引》,2009年对上市公司进行了社会责任报告披露的内容进行了规范。2018年9月,中国证监会发布新版《上市公司治理准则》,新增了环境、社会责任和公司治理的信息披露要求,并且作为重要指标写入年度财报。目前上交所和深交所已经分别于2018制定了ESG指引,并有待征求意见后发布。

2015年,港交所分阶段将《环境社会及管治报告指引》(“ESG指引”)提升至“不遵守就解释”,随后又在2018年11月发布《环境、社会及管治汇报指南》,明确规范在港上市企业编写环境、社会及管治报告的流程及注意事项。2019年12月18日, 港交所在《有关检讨〈环境、社会及管治报告指引〉及相关〈上市规则〉条文的咨询总结》中刊发了新的要求。该修订标志着港交所对ESG报告发行人的关注重点从“报告”转向“管理”,强调董事会在ESG议题的管治架构下的角色。其中一项重要变化是,港交所缩短了发布ESG报告的时限,修订为财政年度结束后5个月内 。新要求将适用于自2020年7月1日或之后开始的财政年度。

美国证券交易委员会早在1993年颁布《92财务告示》,要求上市公司及时准确的披露现存或潜在环境责任,但其目前没有任何具体的ESG披露规则或报告标准。越来越多的美国企业感受到来自投资者和其他地区市场参与者的压力,已经自愿向投资者提供相关数据,披露ESG对其运营的影响。

根据上海证券交易所资本市场研究所的研究,为投资者提供越来越多的ESG信息,是未来ESG信息披露的发展趋势,而国际证券交易所的发展实践中也体现了这个规律,具体表现在越来越多与ESG相关的证券衍生品诞生(比如和社会责任以及绿色相关的股票指数),以及对于上市公司的信息披露要求,从自愿性、鼓励性披露,转为半强制性或强制性的披露。

此外,世界证券交易所联合会(World Federation of Exchange,简称WFE)于2018年10月发布了更新版ESG指南和GRI标准的关联文件,将二者进行了全面对标。这意味着,已经使用GRI标准进行报告的企业无需采用额外的报告指标,只需要继续使用GRI框架就能满足WFE最新的报告要求。

五、总结

综上所述,本文介绍和比较了目前国内最常用的四个企业可持续发展报告编制标准,包括全球报告倡议组织的可持续发展报告标准(GRI Standards)、中国社科院的中国企业社会责任报告编制指南(CASS-CSR)、世界标准组织的社会责任指南(ISO26000)和中国国标的社会责任报告编写指南(GB/T36001)。四者在标准的体系框架、服务对象和内容特点上有所不同,但都非常一致地从组织治理、经济、环境和社会这四个维度来描述企业的社会责任。整体来看,GRI的指标逻辑有助于组织系统地梳理和分析如何来寻找匹配自身的社会责任,而CASS-CSR、ISO26000和GB/T36001对报告核心内容做了很好的整理,特别是CASS-CSR的组织治理指标在分类上比较清晰。特别需要注意的是ISO26000和GB/T36001是适用所有组织(包括企业在内)的标准指南,所以对于企业而言,GRI和CASS-CSR更有针对性和实操性。

图2  中国企业社会责任报告编制标准建议

中国企业需要结合企业自身的情况来考虑到底采用何种标准来指导自身的企业可持续发展,包括企业的类型(国有还是非国有)、是否有跨国发展的计划、是否上市等(见图2)。企业并不需要拘泥于一种可持续发展报告编制的标准,需根据自身的情况和发布目标综合运用各项标准框架。在实际操作中,也存在同一份企业可持续发展报告(或企业社会责任报告)参考多个标准编制的情况。即使参考同一个可持续发展报告编制的标准,企业也无需面面俱到,可根据所在的行业特点和自身的主营业务有针对地开展可持续发展活动,并进行相应的披露。这样既能帮助企业梳理需要给予合理投入的可持续发展实质性议题,也能帮助利益相关方特别是投资人清晰地看到企业与其竞争对手的差异优势所在。由此,可持续发展报告的编制将有助于企业真正将可持续发展引入到战略中,这也是企业未来进一步发展的必然趋势。

文章来源:《财新网》

相关阅读

学院新闻

更多